25周年

财税实务 高薪就业 学历教育
APP下载
APP下载新用户扫码下载
立享专属优惠

安卓版本:8.8.80 苹果版本:8.8.80

开发者:北京正保会计科技有限公司

应用涉及权限:查看权限>

APP隐私政策:查看政策>

HD版本上线:点击下载>

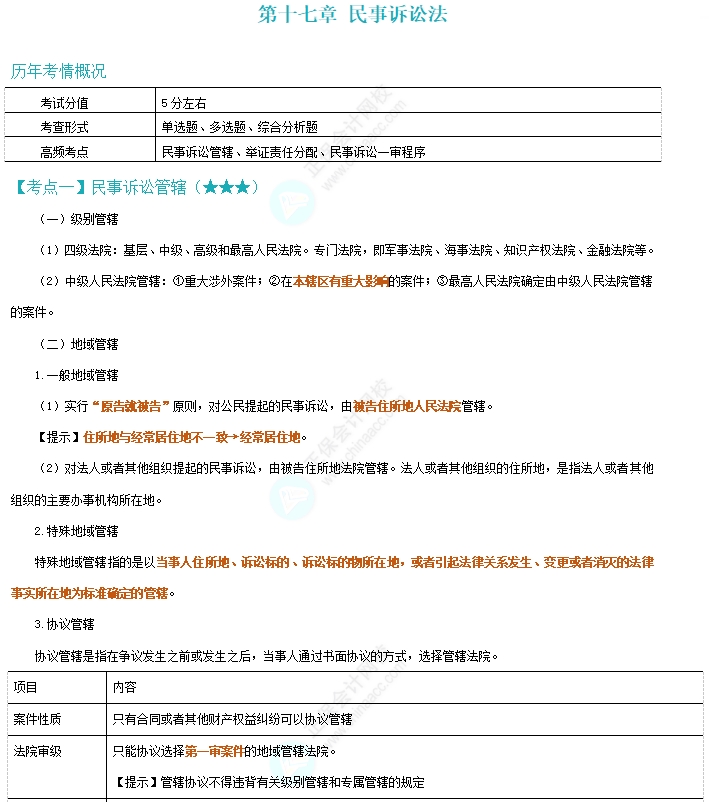
2024年税务师《涉税相关法律》第十七章高频考点 民事诉讼法

来源: 正保会计网校 编辑:水冰月 2024/08/15 14:59:40  字体:

选课中心

多样班次随心选

选课中心

资料专区

备考干货任你学

资料专区

财会题库

海量题目等你练

免费题库

会计人证件照

省时省力又省钱

会计人证件照

报考指南

考试资讯一目了然

报考指南

2024税务师备考进入最后关键的冲刺时期,考生这段时间务必注意复习效率,重点内容要反复巩固,尤其是自己的知识薄弱环节。下面是2024年税务师《涉税相关法律》第十七章高频考点,速来复习。

法律第十七章 民事诉讼法

↘去下载本章节全部高频考点

声明:以上内容为正保会计网校原创,转载请注明来源正保会计网校。 

2024税务师考试11月2、3日举行,最后这段时间,希望同学们全面巩固老师反复强调过的内容。

如果不知道怎么复习、做题出错率高,可以加入2024税务师考前刷题密训班,老师带学刷题,帮你高效复习!

相关推荐

2024年税务师《涉税相关法律》高频考点汇总

学员讨论(0
回到顶部
折叠
网站地图

Copyright © 2000 - www.fawtography.com All Rights Reserved. 北京正保会计科技有限公司 版权所有

京B2-20200959 京ICP备20012371号-7 出版物经营许可证 京公网安备 11010802044457号

恭喜你!获得专属大额券!

套餐D大额券

去使用