25周年

财税实务 高薪就业 学历教育
APP下载
APP下载新用户扫码下载
立享专属优惠

安卓版本:8.8.70 苹果版本:8.8.70

开发者:北京正保会计科技有限公司

应用涉及权限:查看权限>

APP隐私政策:查看政策>

HD版本上线:点击下载>

2024税务师《涉税服务相关法律》高频考点第九章 债法

来源: 正保会计网校 编辑:水冰月 2024/08/07 13:45:51  字体:

选课中心

多样班次随心选

选课中心

资料专区

备考干货任你学

资料专区

财会题库

海量题目等你练

免费题库

会计人证件照

省时省力又省钱

会计人证件照

报考指南

考试资讯一目了然

报考指南

在每年税务师考试中,有一些频繁出现的考点,这是需要我们重点进行复习的。下面带来2024税务师《涉税服务相关法律》高频考点第九章的债法内容,快复习一遍吧。

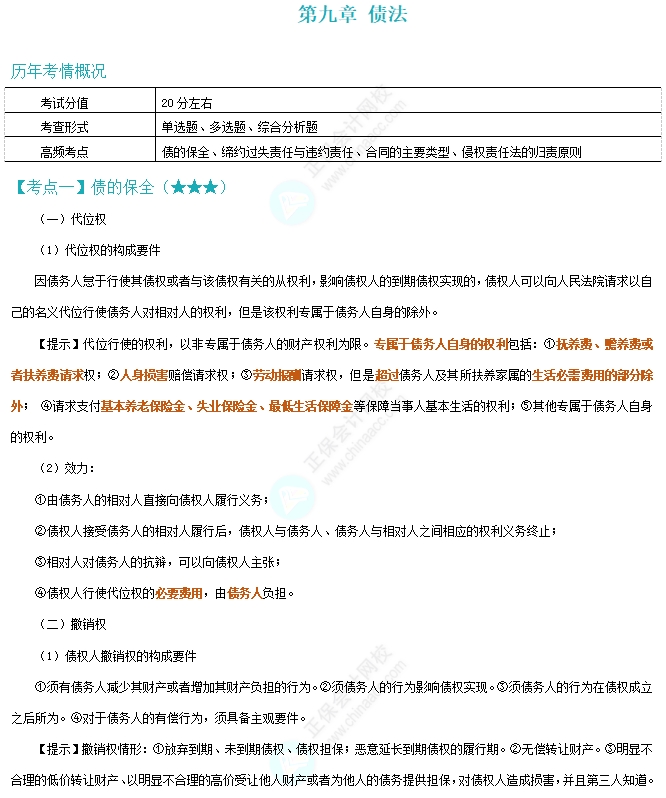
法律第九章 债法

↘去下载本章节全部高频考点

声明:以上内容为正保会计网校原创,转载请注明来源正保会计网校。

税务师教材内容能看懂,但学完一遍,还是不会做题?短期冲刺,考前救急,就跟着刷题密训班老师学习,直播+录播,学会知识点的同时,学会做题!

学员讨论(0
回到顶部
折叠
网站地图

Copyright © 2000 - www.fawtography.com All Rights Reserved. 北京正保会计科技有限公司 版权所有

京B2-20200959 京ICP备20012371号-7 出版物经营许可证 京公网安备 11010802044457号

恭喜你!获得专属大额券!

套餐D大额券

去使用