25周年

财税实务 高薪就业 学历教育
APP下载
APP下载新用户扫码下载
立享专属优惠

安卓版本:8.8.80 苹果版本:8.8.80

开发者:北京正保会计科技有限公司

应用涉及权限:查看权限>

APP隐私政策:查看政策>

HD版本上线:点击下载>

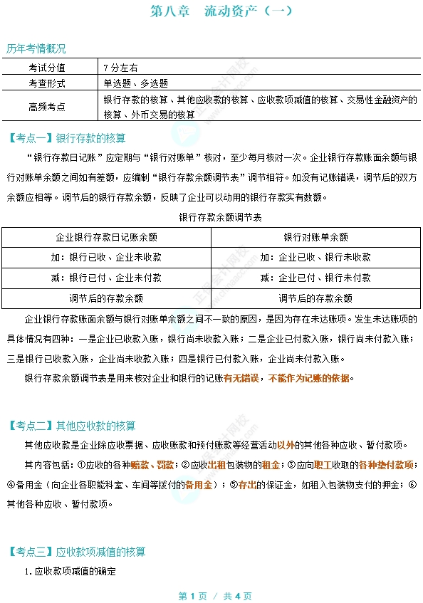
2024税务师《财务与会计》第八章高频考点 流动资产(一)

来源: 正保会计网校 编辑:水冰月 2024/08/01 14:44:37  字体:

选课中心

多样班次随心选

选课中心

资料专区

备考干货任你学

资料专区

财会题库

海量题目等你练

免费题库

会计人证件照

省时省力又省钱

会计人证件照

报考指南

考试资讯一目了然

报考指南

2024年税务师备考进行中,大家复习进度如何了呢?基础知识点掌握了没?对于一些高频考点,要进行重点复习哦!下面是2024税务师《财务与会计》第八章高频考点。

财会高频考点第八章

↘去下载本章节全部高频考点

声明:以上内容为正保会计网校原创,转载请注明来源正保会计网校。

特别提醒:

学习进度缓慢的同学,若不知道如何复习,就先总结自身学习情况。是基础知识没掌握,还是做题能力差?

若基础非常薄弱,那就回看基础班课程中自己没掌握的部分;

2024税务师基础学习看这里>>

若不会做题,那就跟着刷题密训班的老师学习做题方法和应试技巧。

考前救急 老师直播带学刷题>>

2024年税务师考试时间越来越近,留给我们考生的复习时间也越来越少,希望同学们及时查漏补缺自身薄弱知识点,通过做题去记忆知识点!

学员讨论(0
回到顶部
折叠
网站地图

Copyright © 2000 - www.fawtography.com All Rights Reserved. 北京正保会计科技有限公司 版权所有

京B2-20200959 京ICP备20012371号-7 出版物经营许可证 京公网安备 11010802044457号

恭喜你!获得专属大额券!

套餐D大额券

去使用