25周年

财税实务 高薪就业 学历教育
APP下载
APP下载新用户扫码下载
立享专属优惠

安卓版本:8.8.70 苹果版本:8.8.70

开发者:北京正保会计科技有限公司

应用涉及权限:查看权限>

APP隐私政策:查看政策>

HD版本上线:点击下载>

2024税务师《涉税相关法律》高频考点第一章 行政法基本理论

来源: 正保会计网校 编辑:水冰月 2024/07/22 11:20:56  字体:

选课中心

多样班次随心选

选课中心

资料专区

备考干货任你学

资料专区

财会题库

海量题目等你练

免费题库

会计人证件照

省时省力又省钱

会计人证件照

报考指南

考试资讯一目了然

报考指南

2024税务师备考进行中,大家认真听课和做题,希望能把基础内容学习扎实了,这样后面复习时能够轻松很多!网校精心整理了税务师各科目高频考点,下面是2024税务师《涉税相关法律》高频考点第一章行政法基本理论,同学们复习一下吧!

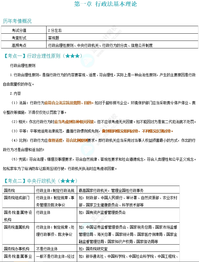
法律高频考点第一章

↘去下载本章节全部高频考点

声明:以上内容为正保会计网校原创,转载请注明来源正保会计网校。

想学好税务师,我们考生得把基础内容学扎实,同时掌握高效的做题方法。如果你基础知识学得差不多了,但是不会做题,还可以跟着刷题密训班老师进行高效刷题!

↘点击了解刷题密训班

老师直播带学刷题,以题带点,帮大家梳理重点的同时,讲授做题思路,帮大家掌握应试技巧!

学员讨论(0
回到顶部
折叠
网站地图

Copyright © 2000 - www.fawtography.com All Rights Reserved. 北京正保会计科技有限公司 版权所有

京B2-20200959 京ICP备20012371号-7 出版物经营许可证 京公网安备 11010802044457号

恭喜你!获得专属大额券!

套餐D大额券

去使用