24周年

财税实务 高薪就业 学历教育
APP下载
APP下载新用户扫码下载
立享专属优惠

安卓版本:8.7.80 苹果版本:8.7.80

开发者:北京正保会计科技有限公司

应用涉及权限:查看权限>

APP隐私政策:查看政策>

HD版本上线:点击下载>

2024税务师《财务与会计》高频考点第三章:筹资与股利分配管理

来源: 正保会计网校 编辑:水冰月 2024/07/19 17:18:23  字体:

选课中心

多样班次随心选

选课中心

资料专区

备考干货任你学

资料专区

免费题库

海量题目等你练

免费题库

会计人证件照

省时省力又省钱

会计人证件照

报名提醒

备考省心又安心

报名提醒

2024税务师备考进行中,大家学习进度如何?在复习过程中,有没有跟着老师的节奏,对重点内容进行巩固复习呢?近年来考试高频考点一定要掌握好!下面带来2024税务师《财务与会计》第三章的高频考点,快看看。

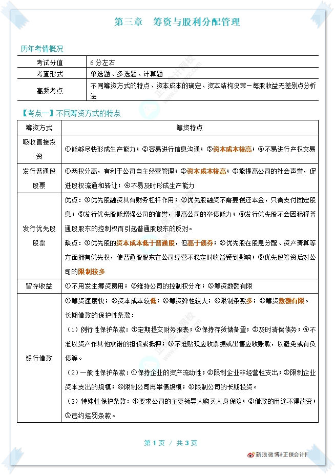
第三章 筹资与股利分配管理

↘去下载本章节全部高频考点

声明:以上内容为正保会计网校原创,转载请注明来源正保会计网校。 

2024年税务师考试时间为11月2、3日,临考关键时期,希望同学们稳住节奏,基础内容重视起来,老师反复强调的重点内容,尤其高频考点,一定要熟练掌握,并通过做题,进一步巩固。

如果教材内容学得差不多了,但做题正确率低,那就跟着考前刷题密训班老师以题带点的复习,老师直播带学,助教老师强力助学,助大家顺利拿下税务师考试。

了解什么是刷题密训班>>

学员讨论(0
回到顶部
折叠
网站地图

Copyright © 2000 - www.fawtography.com All Rights Reserved. 北京正保会计科技有限公司 版权所有

京B2-20200959 京ICP备20012371号-7 出版物经营许可证 京公网安备 11010802044457号