25周年

财税实务 高薪就业 学历教育
APP下载
APP下载新用户扫码下载
立享专属优惠

安卓版本:8.8.80 苹果版本:8.8.80

开发者:北京正保会计科技有限公司

应用涉及权限:查看权限>

APP隐私政策:查看政策>

HD版本上线:点击下载>

2023税务师税法二高频考点:城镇土地使用税的税收优惠

来源: 正保会计网校 编辑:水冰月 2023/08/24 12:14:05  字体:

选课中心

多样班次随心选

选课中心

资料专区

备考干货任你学

资料专区

财会题库

海量题目等你练

免费题库

会计人证件照

省时省力又省钱

会计人证件照

报考指南

考试资讯一目了然

报考指南

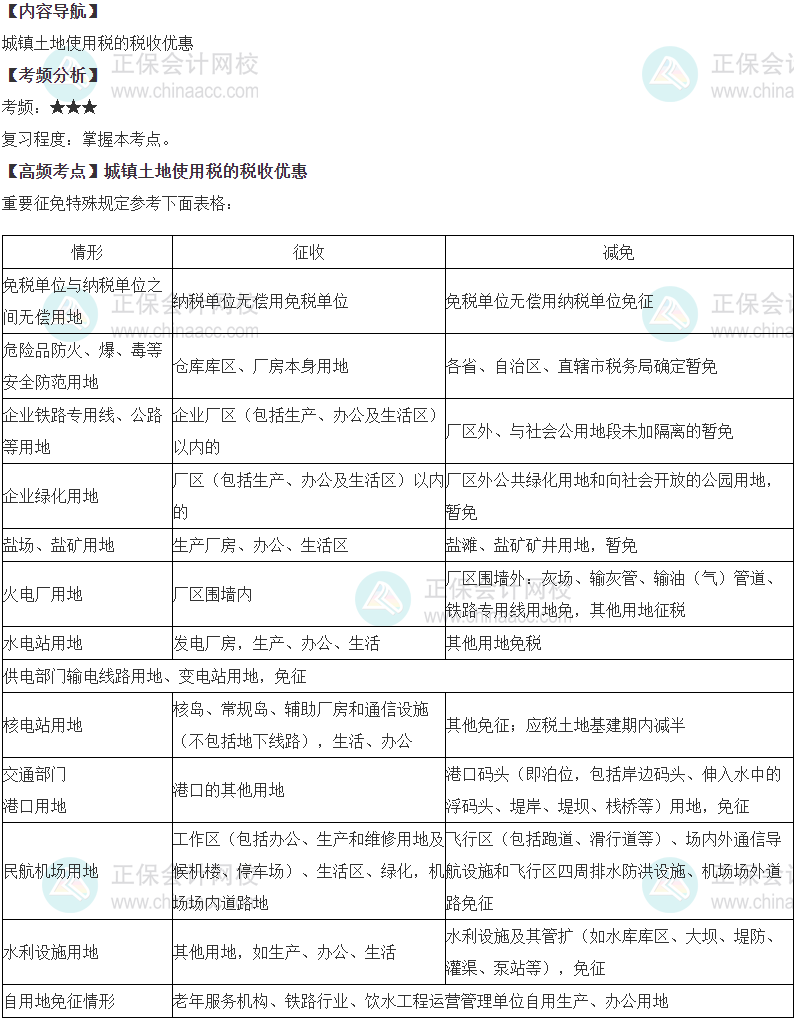
税务师税法二考试经常考到的一些知识点,希望大家复习的时候重视一下。以下是2023年税务师《税法二》第八章城镇土地使用税章节的高频考点:城镇土地使用税的税收优惠,赶快复习一下。

城镇土地使用税的税收优惠

(点击图片可查看大图)

声明:以上内容为正保会计网校原创文章,转载请注明来源正保会计网校。

税务师课程能听懂但是题不会做?2023税务师考前刷题密训班,让老师教你做题方法、直播带练,攻克难题!

了解什么是刷题密训班>>

相关阅读

2023年税务师考试《税法二》高频考点汇总

学员讨论(0
回到顶部
折叠
网站地图

Copyright © 2000 - www.fawtography.com All Rights Reserved. 北京正保会计科技有限公司 版权所有

京B2-20200959 京ICP备20012371号-7 出版物经营许可证 京公网安备 11010802044457号

恭喜你!获得专属大额券!

套餐D大额券

去使用