扫码下载APP
及时接收最新考试资讯及
备考信息
| 税一 | 税二 | 财会 | 法律 | 实务 |
2022年税务师延考考前时间紧张,没时间一页页翻看课本了,那就把网校老师总结的税务师考前3页纸好好看看,重点知识点精简概括好了!

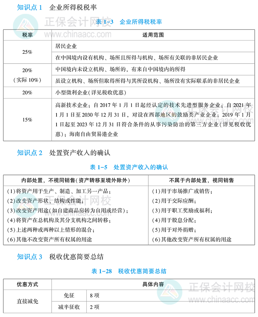
2022年税务师考试《税法二》“考前3页纸”
(文末附电子版下载)
声明:本文为正保会计网校原创整理,转载请注明来源正保会计网校。
电子版下载↓
考前刷题 查漏补缺→2022年税务师考前冲刺卷>>
模拟考试 巩固基础→自由模考 随机组卷 反复刷题>>
@2022税务师考生,不管大家所在考区税务师考试是否延期,只要还未考试,都不能放松备考,即使延期地区考生,也要保持每天学习的状态,以便随时可以应考。
Copyright © 2000 - www.fawtography.com All Rights Reserved. 北京正保会计科技有限公司 版权所有
京B2-20200959 京ICP备20012371号-7 出版物经营许可证
京公网安备 11010802044457号