扫码下载APP
及时接收最新考试资讯及
备考信息
| 税一 | 税二 | 财会 | 法律 | 实务 |
错题重做,看过的知识点重复学习......看似很笨的方法却很有效。税务师基础阶段要练基础题,做错的题,要总结,明白出错原因,下次不再错!
正保会计网校针对税务师“每日一练”在线测试题大家出错率高的进行了点评,以下是基础阶段税务师《财务与会计》易错题及知识点点评,你做对了没?

6月份
7月份
8月份
温馨提示:
想做更多高质量练习题,还可以购买应试指南辅导书,知识点+习题解析,很全面!
想使用手机随时随地刷题,可用正保会计网校APP!听课、看资讯、刷题,就是这么任性~
财务与会计考试安排
·考试时间:2022年11月20日 09:00—11:30
·考试时长:2个半小时
财务与会计考试要求
·答题方式:闭卷机考,即在计算机终端获取试题、作答并提交答题结果。
·考试题型:单项选择题、多项选择题、计算题、综合分析题。
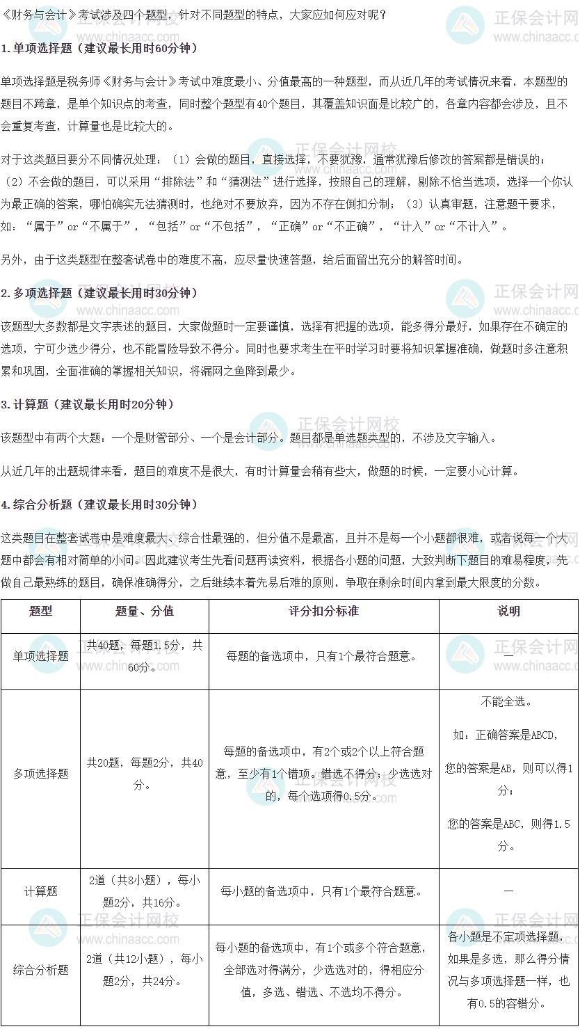
·时间分配、评扣分标准 点击查看>>
财务与会计考试特点
·考试特点:
财管部分文字表述和公式考查比较多,像货币时间价值、筹资管理、投资管理、财务分析等涉及的内容逐渐向中级会计职称中的财务管理靠拢,学过中级财管的话,应对该科目更容易些;
会计部分存货、固定资产、金融资产、长期股权投资等一直是考查的重点,其他如债务重组、借款费用、所得税等常常考到,这部分不单单考查计算,文字表述的题目也不少!
·学习干货:
教材变化>> 大纲变化>> 思维导图>> 常问的财管公式>> 高频考点>>
·备考指导:
赵玉宝老师《财务与会计》前三章破冰学习
王艳龙指导零基础考《财务与会计》备考方法
奖学金学员分享财务与会计学习方法
自学税务师很吃力,找不准重点,浪费时间,咱们上班族考生时间宝贵,建议报个适合自己的辅导课程,按部就班地学习!加入备考队伍>>
Copyright © 2000 - www.fawtography.com All Rights Reserved. 北京正保会计科技有限公司 版权所有
京B2-20200959 京ICP备20012371号-7 出版物经营许可证
京公网安备 11010802044457号
套餐D大额券
¥
去使用