25周年

财税实务 高薪就业 学历教育
APP下载
APP下载新用户扫码下载
立享专属优惠

安卓版本:8.8.80 苹果版本:8.8.80

开发者:北京正保会计科技有限公司

应用涉及权限:查看权限>

APP隐私政策:查看政策>

HD版本上线:点击下载>

2021税务师《涉税服务相关法律》考前救命讲义!

来源: 正保会计网校 编辑:水冰月 2022/01/04 11:52:01  字体:

选课中心

多样班次随心选

选课中心

资料专区

备考干货任你学

资料专区

财会题库

海量题目等你练

免费题库

会计人证件照

省时省力又省钱

会计人证件照

报考指南

考试资讯一目了然

报考指南
税一税二财会法律实务

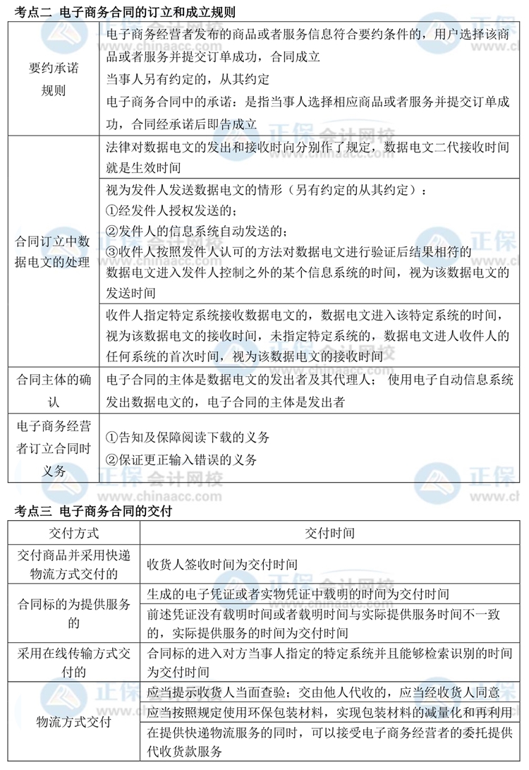
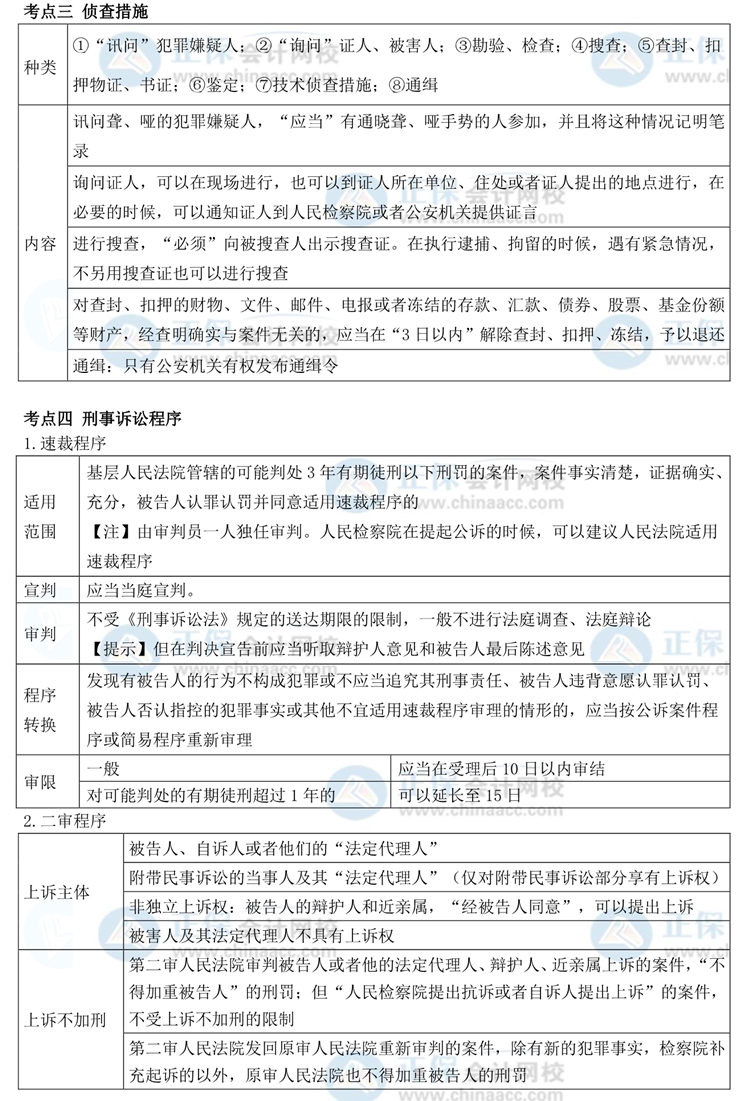
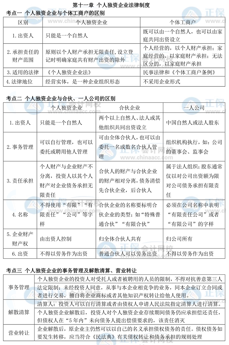
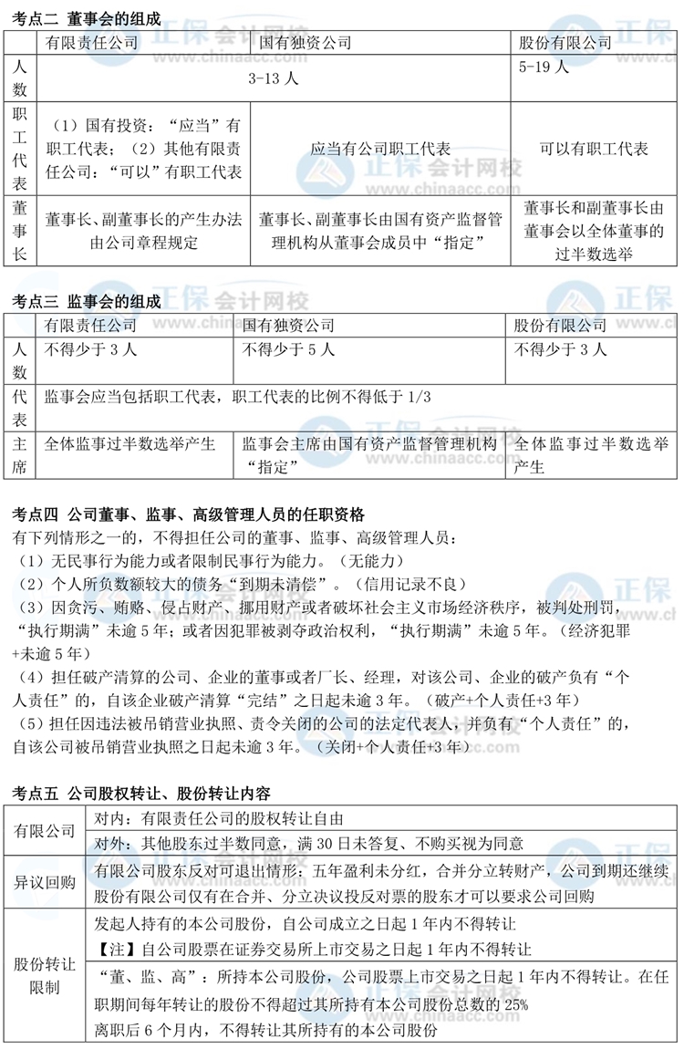
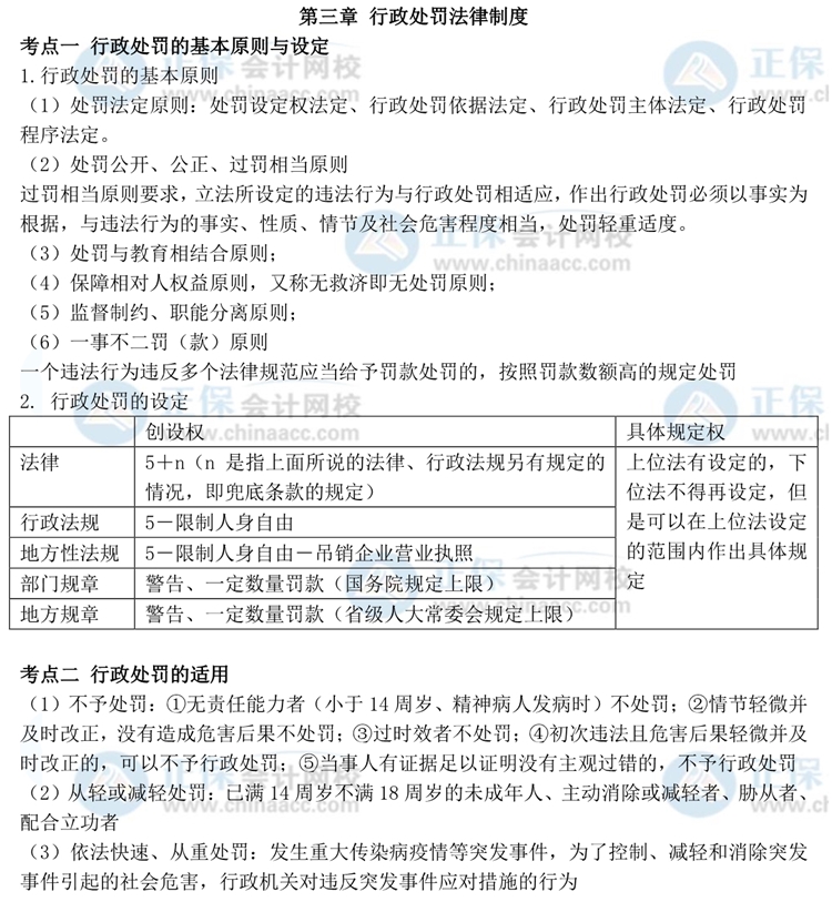
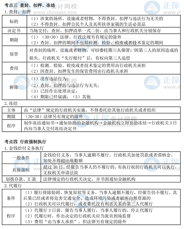
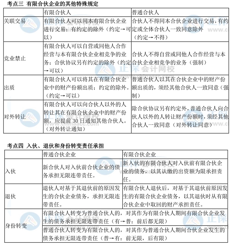
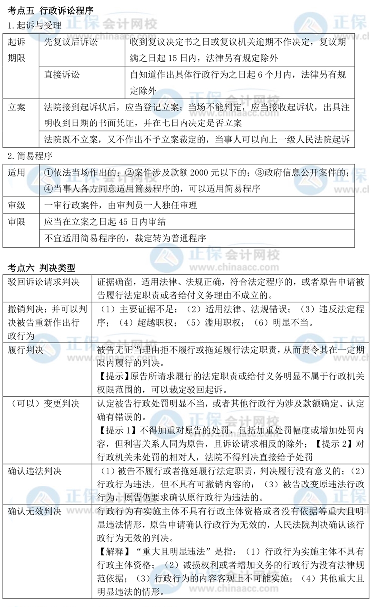
延期地区税务师考试马上到了,网校给大家整理了税务师延考考前救命讲义,以下是2021税务师《涉税服务相关法律》考前救命讲义,快看看,查漏补缺。希望大家有了这份讲义后能更加努力地进行税务师备考,不要虚度这段特殊的时光。

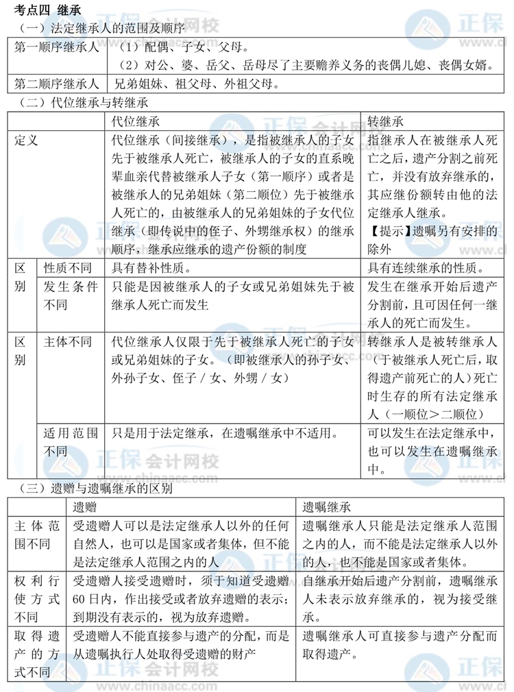
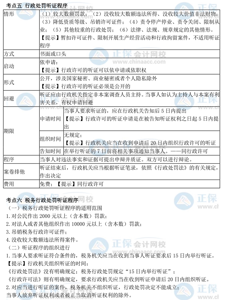
《法律》考前救命讲义整理完成!税务师延考的小伙伴们快来拿!

《法律》考前救命讲义整理完成!税务师延考的小伙伴们快来拿!

《法律》考前救命讲义整理完成!税务师延考的小伙伴们快来拿!

《法律》考前救命讲义整理完成!税务师延考的小伙伴们快来拿!

《法律》考前救命讲义整理完成!税务师延考的小伙伴们快来拿!

《法律》考前救命讲义整理完成!税务师延考的小伙伴们快来拿!

《法律》考前救命讲义整理完成!税务师延考的小伙伴们快来拿!

《法律》考前救命讲义整理完成!税务师延考的小伙伴们快来拿!

《法律》考前救命讲义整理完成!税务师延考的小伙伴们快来拿!

《法律》考前救命讲义整理完成!税务师延考的小伙伴们快来拿!

《法律》考前救命讲义整理完成!税务师延考的小伙伴们快来拿!

《法律》考前救命讲义整理完成!税务师延考的小伙伴们快来拿!

《法律》考前救命讲义整理完成!税务师延考的小伙伴们快来拿!

《法律》考前救命讲义整理完成!税务师延考的小伙伴们快来拿!

《法律》考前救命讲义整理完成!税务师延考的小伙伴们快来拿!

《法律》考前救命讲义整理完成!税务师延考的小伙伴们快来拿!

《法律》考前救命讲义整理完成!税务师延考的小伙伴们快来拿!

《法律》考前救命讲义整理完成!税务师延考的小伙伴们快来拿!

《法律》考前救命讲义整理完成!税务师延考的小伙伴们快来拿!

《法律》考前救命讲义整理完成!税务师延考的小伙伴们快来拿!

《法律》考前救命讲义整理完成!税务师延考的小伙伴们快来拿!

《法律》考前救命讲义整理完成!税务师延考的小伙伴们快来拿!

《法律》考前救命讲义整理完成!税务师延考的小伙伴们快来拿!

《法律》考前救命讲义整理完成!税务师延考的小伙伴们快来拿!

《法律》考前救命讲义整理完成!税务师延考的小伙伴们快来拿!

《法律》考前救命讲义整理完成!税务师延考的小伙伴们快来拿!

《法律》考前救命讲义整理完成!税务师延考的小伙伴们快来拿!

《法律》考前救命讲义整理完成!税务师延考的小伙伴们快来拿!

《法律》考前救命讲义整理完成!税务师延考的小伙伴们快来拿!

《法律》考前救命讲义整理完成!税务师延考的小伙伴们快来拿!

《法律》考前救命讲义整理完成!税务师延考的小伙伴们快来拿!

《法律》考前救命讲义整理完成!税务师延考的小伙伴们快来拿!

《法律》考前救命讲义整理完成!税务师延考的小伙伴们快来拿!

《法律》考前救命讲义整理完成!税务师延考的小伙伴们快来拿!

《法律》考前救命讲义整理完成!税务师延考的小伙伴们快来拿!

《法律》考前救命讲义整理完成!税务师延考的小伙伴们快来拿!

《法律》考前救命讲义整理完成!税务师延考的小伙伴们快来拿!

《法律》考前救命讲义整理完成!税务师延考的小伙伴们快来拿!

《法律》考前救命讲义整理完成!税务师延考的小伙伴们快来拿!

《法律》考前救命讲义整理完成!税务师延考的小伙伴们快来拿!

《法律》考前救命讲义整理完成!税务师延考的小伙伴们快来拿!

《法律》考前救命讲义整理完成!税务师延考的小伙伴们快来拿!

《法律》考前救命讲义整理完成!税务师延考的小伙伴们快来拿!

《法律》考前救命讲义整理完成!税务师延考的小伙伴们快来拿!

《法律》考前救命讲义整理完成!税务师延考的小伙伴们快来拿!1

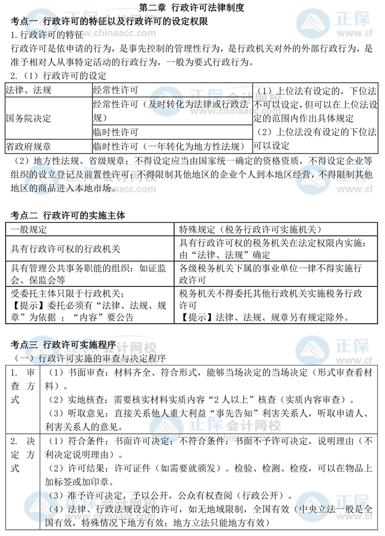
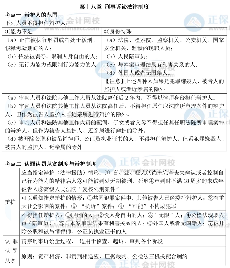
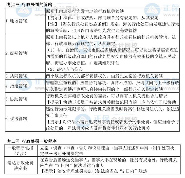
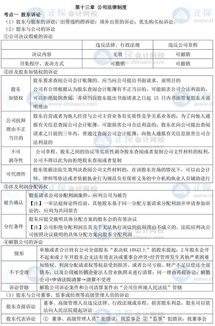
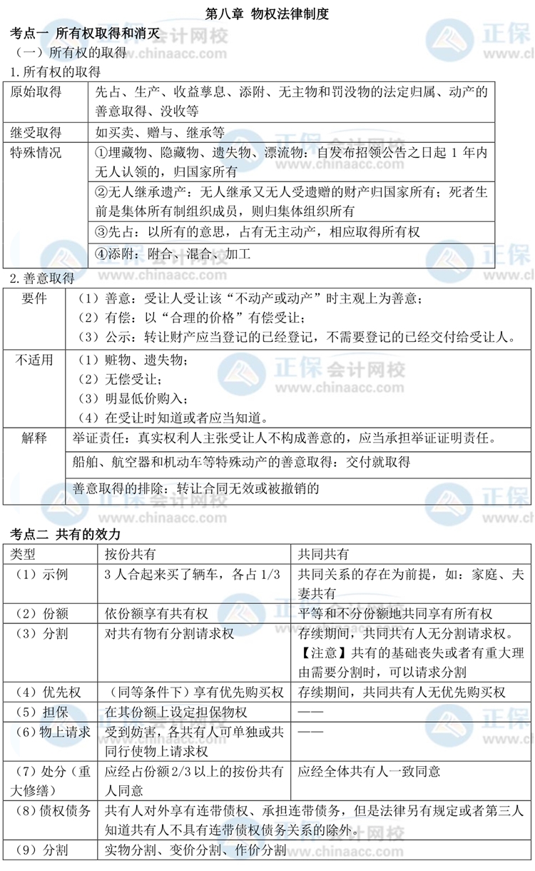
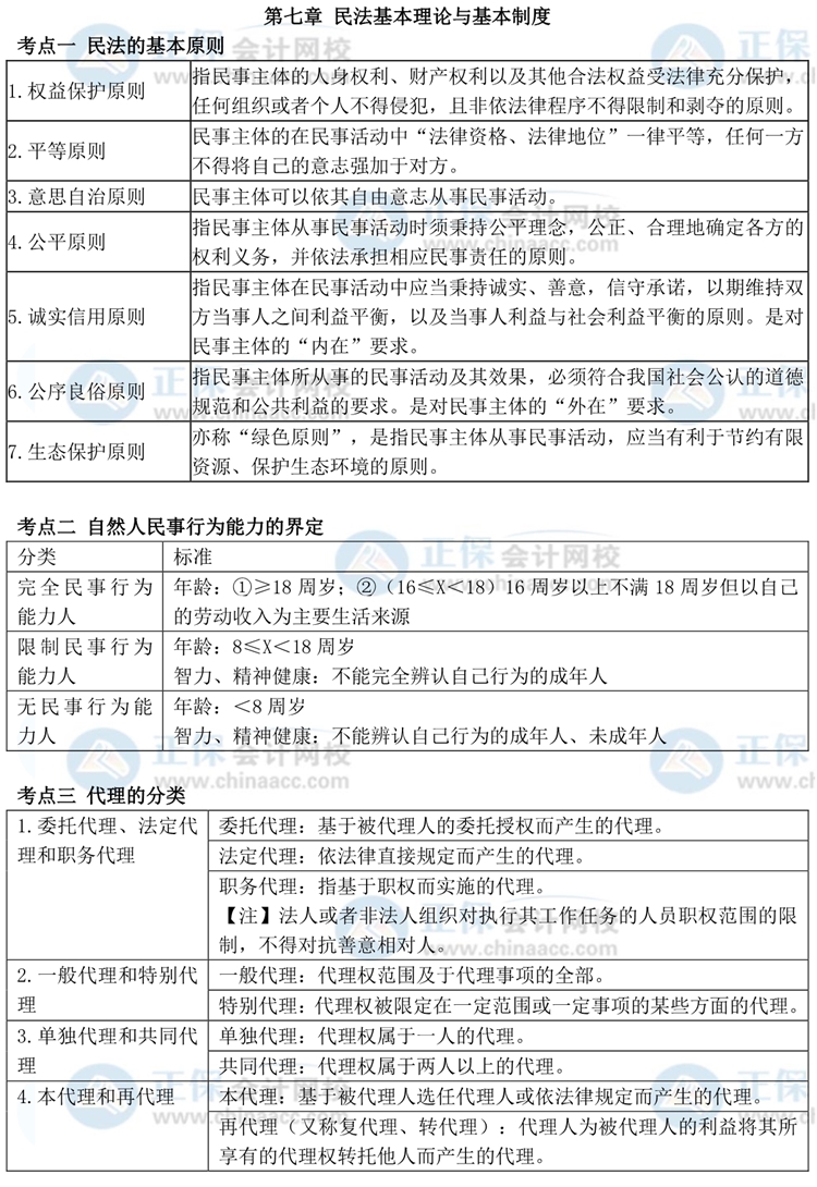
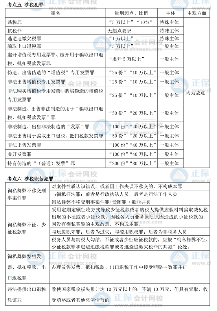
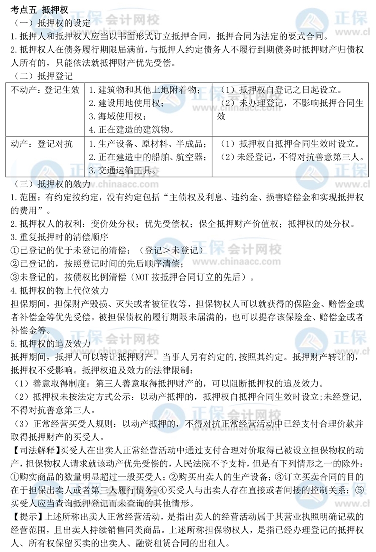
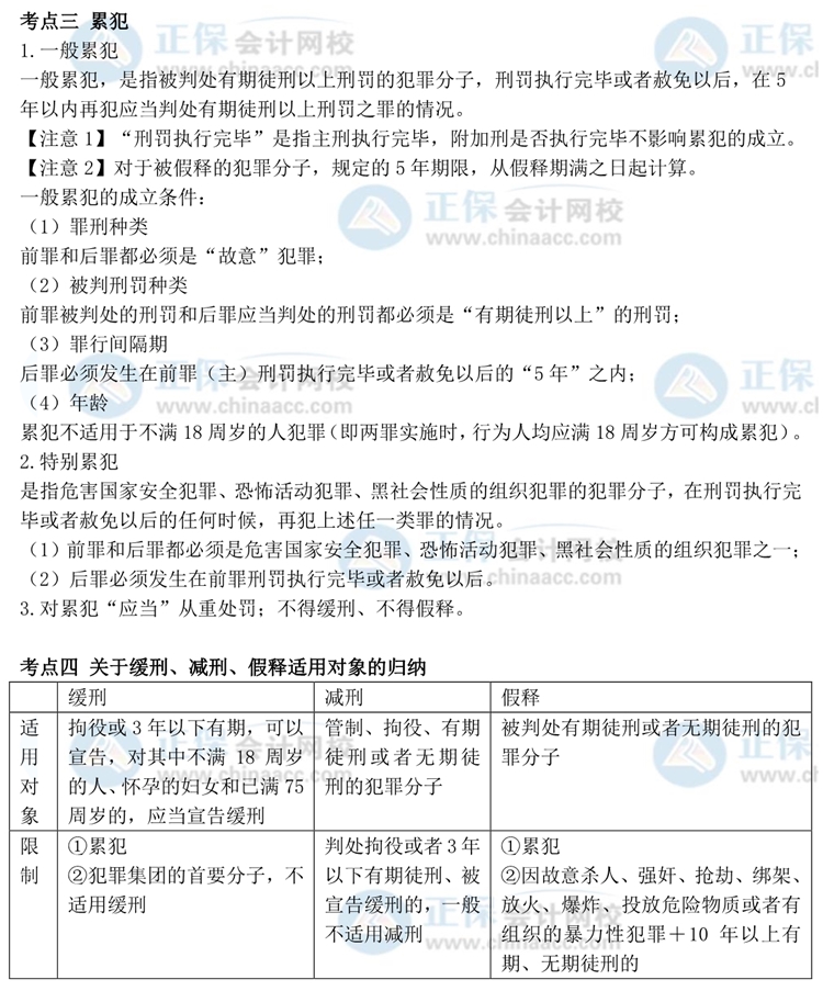
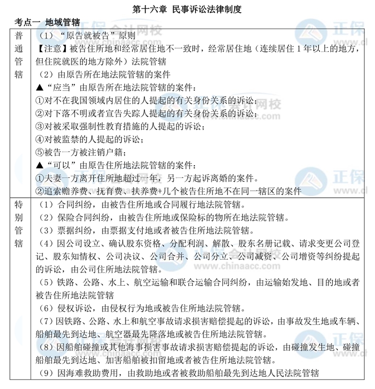
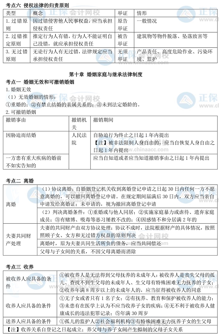
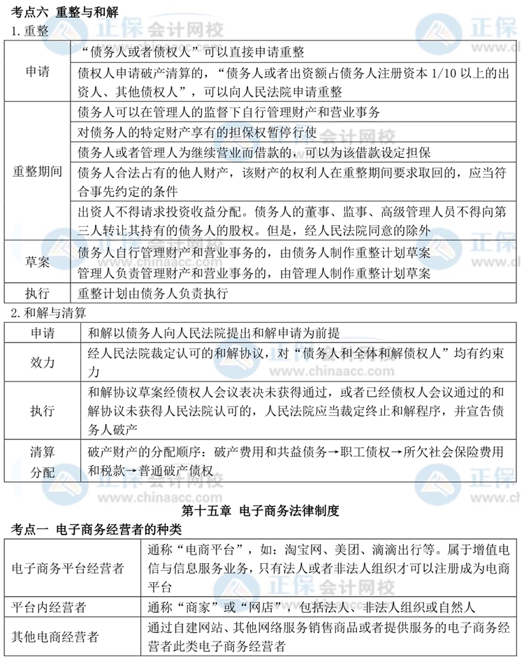
(点击图片可看大图)

附件:2021考前救命讲义--涉税服务相关法律

考前一周,建议重做易错题,查漏补缺;针对薄弱章节,回看老师的课程/讲义,加强巩固;做一做历年试题,了解考试怎么考、出题思路等。

延考资料下载>>

学员讨论(0
回到顶部
折叠
网站地图

Copyright © 2000 - www.fawtography.com All Rights Reserved. 北京正保会计科技有限公司 版权所有

京B2-20200959 京ICP备20012371号-7 出版物经营许可证 京公网安备 11010802044457号

恭喜你!获得专属大额券!

套餐D大额券

去使用