扫码下载APP
及时接收最新考试资讯及
备考信息
网校为你整理好了《税法(二)》易错易混知识点和经典例题,考前一定要弄清楚!

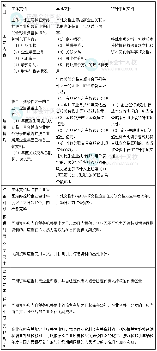
知识点10:主体文档VS本地文档VS特殊事项文档

典型例题
1.【例题·多选题】根据企业所得税规定,企业准备主体文档应符合的条件有( )。
A.年度关联交易总额超过10亿元
B.年度发生跨境关联交易,且合并该企业财务报表的最终控股企业所属企业集团已准备主体文档
C.金融资产转让金额超过1亿元
D.无形资产所有权转让金额超过1亿元
E.其他关联交易金额合计超过4000万元
【正确答案】AB
【答案解析】符合下列条件之一的企业,应当准备主体文档:
(1)年度发生跨境关联交易,且合并该企业财务报表的最终控股企业所属企业集团已准备主体文档。
(2)年度关联交易总额超过10亿元。
2.【例题·多选题】依据同期资料的管理规定,企业发生下列年度关联交易,应当准备本地文档的有( ) 。
A.有形资产所有权转让金额超过2亿元
B.金融资产转让金额超过1亿元
C.股权转让交易金额不超过3 000万元
D.劳务关联交易金额合计超过4 000万元
E.无形资产所有权转让金额超过1亿元
【正确答案】ABDE
【答案解析】年度关联交易金额符合下列条件之一的企业,应当准备本地文档:
(1)有形资产所有权转让金额(来料加工业务按照年度进出口报关价格计算)超过2亿元。
(2)金融资产转让金额超过1亿元。
(3)无形资产所有权转让金额超过1亿元。
(4)其他关联交易金额合计超过4 000万元。
3.【例题·单选题】根据税法规定,本地文档和特殊事项文档应当在关联交易发生年度一定期限之前准备完毕。该期限为( )。
A.当年5月30日
B.当年6月30日
C.次年6月30日
D.次年12月31日
【正确答案】C
【答案解析】本地文档和特殊事项文档应当在关联交易发生年度次年6月30日之前准备完毕。
Copyright © 2000 - www.fawtography.com All Rights Reserved. 北京正保会计科技有限公司 版权所有
京B2-20200959 京ICP备20012371号-7 出版物经营许可证
京公网安备 11010802044457号
套餐D大额券
¥
去使用