扫码下载APP
及时接收最新考试资讯及
备考信息
网校为你整理好了《税法(二)》易错易混知识点和经典例题,考前一定要弄清楚!

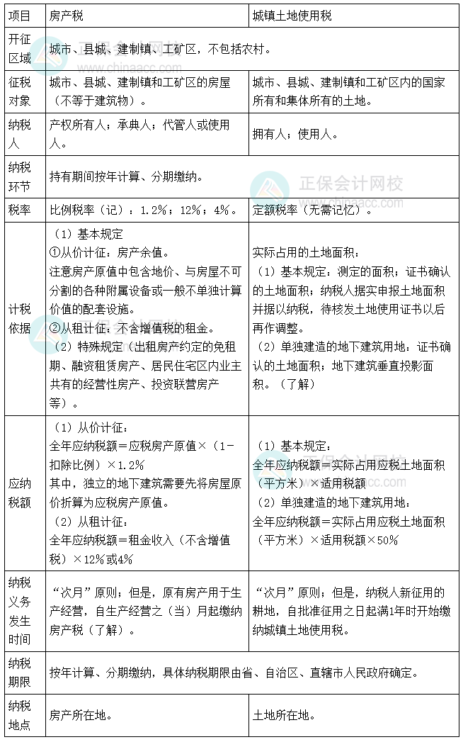
知识点8:房产税VS城镇土地使用税

典型例题
1.【例题·单选题】下列关于房产税的纳税义务发生时间,表述不正确的是( )。
A.委托施工企业建设的房屋,从房屋交付使用之次月起计征房产税
B.购置新建商品房,自房屋交付使用之次月起,计征房产税
C.出租、出借房产,自交付出租、出借房产之次月起,计征房产税
D.自建的房屋,自建成之日的次月起,计征房产税
【正确答案】A
【答案解析】选项A,委托施工企业建设的房屋,从办理验收手续之日的次月起,计征房产税。
2.【例题·单选题】下列关于城镇土地使用税纳税义务发生时间的表述,不正确的是( )。
A.纳税人出租房产,自交付出租房产之次月起缴纳城镇土地使用税
B.通过招标方式取得的建设用地(非新征用的耕地),从合同签订的次月起缴纳城镇土地使用税
C.征收的耕地自批准征收之日起满1年时缴纳城镇土地使用税
D.纳税人购置新建商品房,自房屋交付使用之次月起缴纳城镇土地使用税
【正确答案】B
【答案解析】选项B,通过招标、拍卖、挂牌方式取得的建设用地,不属于新征用的耕地,纳税人应从合同约定交付土地时间的次月起缴纳城镇土地使用税;合同未约定交付土地时间的,从合同签订的次月起缴纳城镇土地使用税。
Copyright © 2000 - www.fawtography.com All Rights Reserved. 北京正保会计科技有限公司 版权所有
京B2-20200959 京ICP备20012371号-7 出版物经营许可证
京公网安备 11010802044457号
套餐D大额券
¥
去使用