扫码下载APP
及时接收最新考试资讯及
备考信息
| 税一 | 税二 | 财会 | 法律 | 实务 |
2025税务师百天冲刺!《涉税服务相关法律》百天学习计划表来啦!百天冲刺学习就靠它了!
2025年税务师《涉税服务相关法律》百天学习计划表
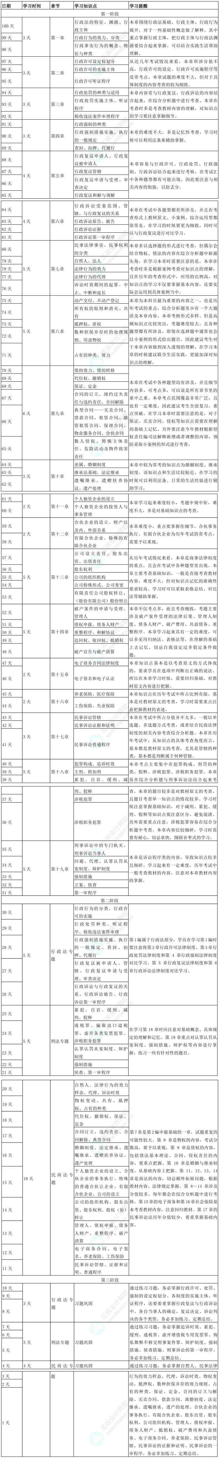
距离2025年的考试还有三个月多时间,网校老师特地为大家制定了百天学习计划表供大家参考和安排自己的学习。该学习计划表主要有三个阶段的学习:第一个阶段为基础阶段,在此阶段要打好基本功,预习、听课、做题、总结相结合;第二个阶段为提高阶段,要对基础阶段的重点、难点内容再次加以复习巩固,并作辅之以配套的习题练习。第三个阶段为冲刺阶段,主要为做题阶段,另外还要辅之以查漏补缺,一些记忆性的、容易忘记的知识点要在此时复习一遍,加深印象。学员可根据本表的提示,结合自己的时间安排、学习情况进行细化或调整。
【立即下载】
2025年《涉税服务相关法律》百天学习计划表

更多推荐:
Copyright © 2000 - www.fawtography.com All Rights Reserved. 北京正保会计科技有限公司 版权所有
京B2-20200959 京ICP备20012371号-7 出版物经营许可证
京公网安备 11010802044457号
套餐D大额券
¥
去使用