扫码下载APP
接收最新考试资讯
及备考信息
相信自己!在不断的拼搏、努力过后,我们都将获得注会考试的胜利!为了帮助同学更好备考2022年注册会计师,正保会计网校为同学们准备了2022注会《综合阶段》的必背考点,希望能帮同学们高效备考!!

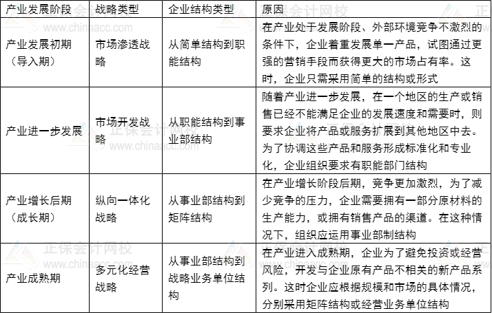
考点十四 企业发展阶段与组织结构的关系

2022年注会综合阶段正在火热招生中,老师分科教学,结合案例综合演练,买即赠320元/科机考模拟系统,点击了解>>
注会备考没资料?快用微信扫描下方二维码,众多注会备考干货免费领!

更多推荐:
Copyright © 2000 - www.fawtography.com All Rights Reserved. 北京正保会计科技有限公司 版权所有
京B2-20200959 京ICP备20012371号-7 出版物经营许可证
京公网安备 11010802044457号
套餐D大额券
¥
去使用