25周年

财税实务 高薪就业 学历教育
APP下载
APP下载新用户扫码下载
立享专属优惠

安卓版本:8.8.70 苹果版本:8.8.70

开发者:北京正保会计科技有限公司

应用涉及权限:查看权限>

APP隐私政策:查看政策>

HD版本上线:点击下载>

2023注册会计师《公司战略与风险管理》必背考点38:市场风险与应对

来源: 正保会计网校 编辑:毛利小莹莹 2023/06/27 14:37:50  字体:

选课中心

书课题助力备考

选课中心

资料专区

硬核干货等你学

资料专区

财会题库

海量好题等你练

免费题库

会计人证件照

省时省力又省钱

会计人证件照

注会报考指南

新手提前了解

详情

@2023CPAer,距离注会考试越来越近,你备考的如何了?为了助力大家高效备考,网校老师为大家准备了2023年注会《战略》必背考点,千万不要错过哦!

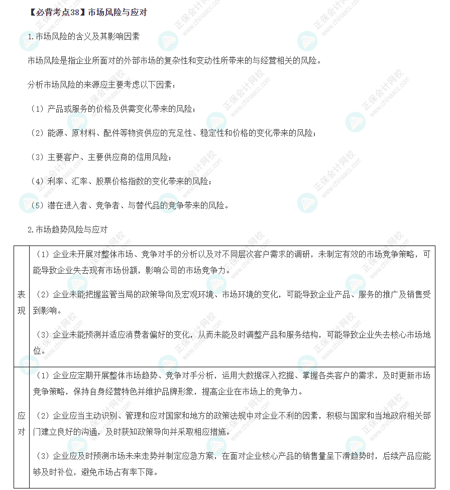
2023注册会计师《战略》必背考点

市场风险与应对

离注会考试时间越来越近,不要让考试的恐惧打乱了你的阵脚,在接下来的时间里,大家一定要稳住心态、安心备考!网校集合师资力量,推出注会考前刷题集训班,为你提供与大家一起刷题集训的机会!注会考前刷题集训班全程直播,冲刺刷题,实战演练,现在购买还有限时优惠!你值得拥有>>

更多推荐:
【建议收藏】2023注会《公司战略与风险管理》冲刺阶段必背考点(汇总)

【汇总】2023年注册会计师《公司战略与风险管理》高频考点

学员讨论(0
回到顶部
折叠
网站地图

Copyright © 2000 - www.fawtography.com All Rights Reserved. 北京正保会计科技有限公司 版权所有

京B2-20200959 京ICP备20012371号-7 出版物经营许可证 京公网安备 11010802044457号

恭喜你!获得专属大额券!

套餐D大额券

去使用