扫码下载APP
接收最新考试资讯
及备考信息
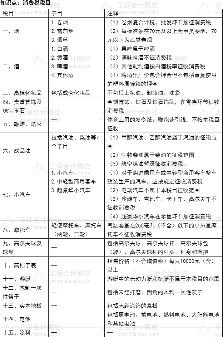
2022年CPA备考正当时!备考过一段时间的你,是否多多少少遇到了一些备考障碍呢?网校老师根据大家的备考弱点整理了2022年注会《税法》基础阶段比较常见的易错易混知识点,速看!


网校2022年注会畅学班结合了高效实验班+超值精品班课程,云集了39位师资,让我们同舟共济,积极备考吧~希望大家能够取得不错的考试成绩。
如果自己备考有些许孤单,不如这就扫描下方二维码进群,和志同道合的伙伴们一起备考吧~
更多推荐:
Copyright © 2000 - www.fawtography.com All Rights Reserved. 北京正保会计科技有限公司 版权所有
京B2-20200959 京ICP备20012371号-7 出版物经营许可证
京公网安备 11010802044457号
套餐D大额券
¥
去使用