25周年

财税实务 高薪就业 学历教育
APP下载
APP下载新用户扫码下载
立享专属优惠

安卓版本:8.8.80 苹果版本:8.8.80

开发者:北京正保会计科技有限公司

应用涉及权限:查看权限>

APP隐私政策:查看政策>

HD版本上线:点击下载>

2022年注会《税法》基础阶段易错易混知识点(四十二)

来源: 正保会计网校 编辑:了了 2022/03/30 14:46:29  字体:

选课中心

书课题助力备考

选课中心

资料专区

硬核干货等你学

资料专区

财会题库

海量好题等你练

免费题库

会计人证件照

省时省力又省钱

会计人证件照

注会报考指南

新手提前了解

详情

2022年CPA备考正当时!备考过一段时间的你,是否多多少少遇到了一些备考障碍呢?网校老师根据大家的备考弱点整理了2022年注会《税法》基础阶段比较常见的易错易混知识点,速看!

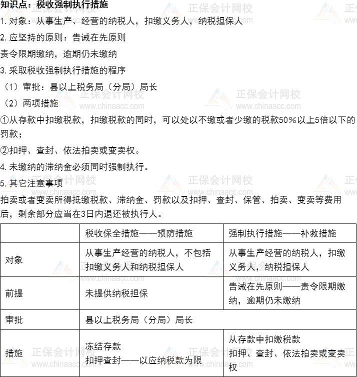
2022年注会《税法》基础阶段易错易混知识点

网校2022年注会畅学班结合了高效实验班+超值精品班课程,云集了39位师资,让我们同舟共济,积极备考吧~希望大家能够取得不错的考试成绩。

如果自己备考有些许孤单,不如这就扫描下方二维码进群,和志同道合的伙伴们一起备考吧~

扫码领注会资料

更多推荐:

【汇总】考生速看!2022年注会基础阶段易错题来啦!

2022年注会《税法》基础阶段易错易混知识点汇总

学员讨论(0
回到顶部
折叠
网站地图

Copyright © 2000 - www.fawtography.com All Rights Reserved. 北京正保会计科技有限公司 版权所有

京B2-20200959 京ICP备20012371号-7 出版物经营许可证 京公网安备 11010802044457号

恭喜你!获得专属大额券!

套餐D大额券

去使用