25周年

财税实务 高薪就业 学历教育
APP下载
APP下载新用户扫码下载
立享专属优惠

安卓版本:8.8.70 苹果版本:8.8.70

开发者:北京正保会计科技有限公司

应用涉及权限:查看权限>

APP隐私政策:查看政策>

HD版本上线:点击下载>

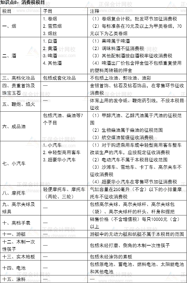
2022注会《税法》预习阶段易混易错知识点8:消费税税目

来源: 正保会计网校 编辑:了了 2022/02/07 15:34:51  字体:

选课中心

书课题助力备考

选课中心

资料专区

硬核干货等你学

资料专区

财会题库

海量好题等你练

免费题库

会计人证件照

省时省力又省钱

会计人证件照

注会报考指南

新手提前了解

详情

2022注册会计师备考处在预习阶段,同学们遇到了问题了吗?网校老师根据大家的备考弱点整理了2022年注会《税法》预习阶段比较常见的易错易混知识点,速来瞧瞧吧~

2022注会《税法》预习阶段易混易错知识点

2022年注会课程正陆续更新中,网校注会课程体系全面升级,更多细节,更多好课,快来看看吧~点击了解2022年注会课程详情>>

同学们也可扫描下方二维码进群,和志同道合的伙伴们一起备考~

扫码领注会资料

更多推荐:

【避坑指南】2022年注会税法预习阶段易混易错知识点汇总!

2022年注会《税法》预习阶段学习计划安排已送达!

学员讨论(0
回到顶部
折叠
网站地图

Copyright © 2000 - www.fawtography.com All Rights Reserved. 北京正保会计科技有限公司 版权所有

京B2-20200959 京ICP备20012371号-7 出版物经营许可证 京公网安备 11010802044457号

恭喜你!获得专属大额券!

套餐D大额券

去使用