25周年

财税实务 高薪就业 学历教育
APP下载
APP下载新用户扫码下载
立享专属优惠

安卓版本:8.8.80 苹果版本:8.8.80

开发者:北京正保会计科技有限公司

应用涉及权限:查看权限>

APP隐私政策:查看政策>

HD版本上线:点击下载>

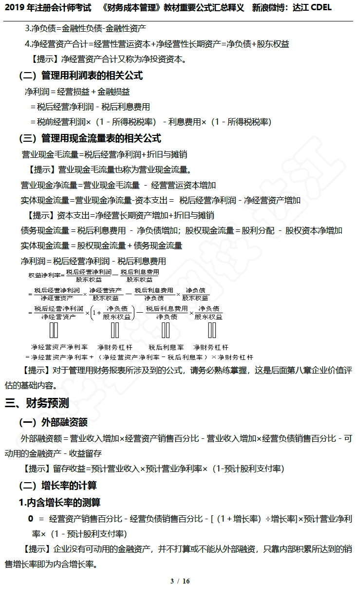
【考生必读】达江老师精心整理2019年注会财管公式大全!

来源: 正保会计网校 编辑:白茶清欢 2019/04/25 18:25:59  字体:

选课中心

书课题助力备考

选课中心

资料专区

硬核干货等你学

资料专区

财会题库

海量好题等你练

免费题库

会计人证件照

省时省力又省钱

会计人证件照

注会报考指南

新手提前了解

详情

财务成本管理这门科目,其计算量之大!公式之复杂难记,令很多考生叫苦连连,甚至有着惧怕的心理!今天小编为大家带来了一个好消息!我们的财管老师达江达帅为大家精心整理了2019年注册会计师《财务成本管理》重要公式汇总释义!快来收藏吧!

1

2

3

4

5

全部章节>>

<<点击下图下载免费资料查看更多章节重要公式>>

点我下载免费资料

不仅有财管公式哦!更多注会相关精美物料点击上图一键全部打包带走!

本文是正保会计网校原创文章,转载请注明来自中华会计网



学员讨论(0
回到顶部
折叠
网站地图

Copyright © 2000 - www.fawtography.com All Rights Reserved. 北京正保会计科技有限公司 版权所有

京B2-20200959 京ICP备20012371号-7 出版物经营许可证 京公网安备 11010802044457号

恭喜你!获得专属大额券!

套餐D大额券

去使用