安卓版本:8.8.70 苹果版本:8.8.70
开发者:北京正保会计科技有限公司
应用涉及权限:查看权限>
APP隐私政策:查看政策>
HD版本上线:点击下载>
书课题助力备考
硬核干货等你学
海量好题等你练
省时省力又省钱
新手提前了解
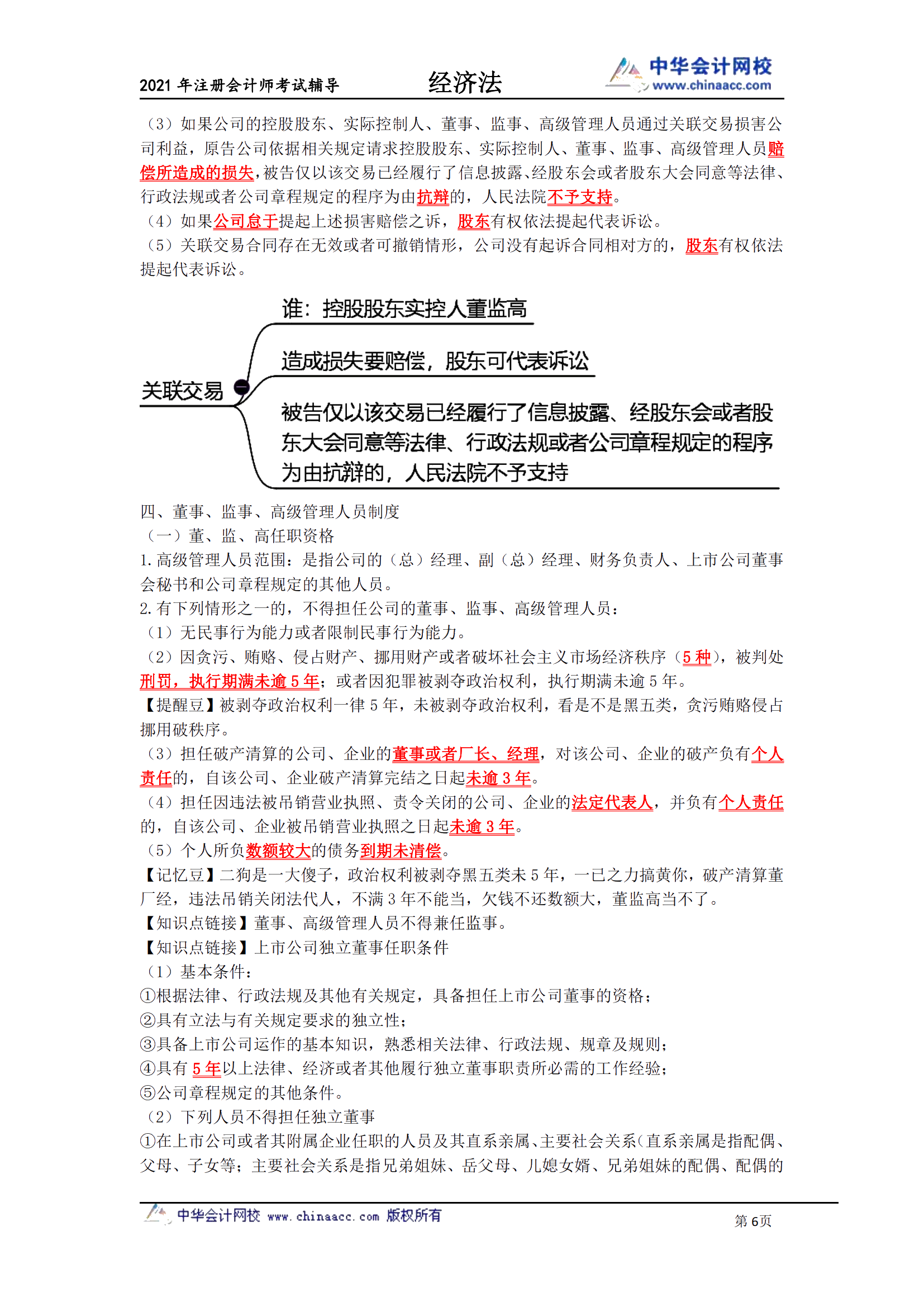
今年经济法《公司法》第六章略有变化,总体分值每年大概就是8-15分,60分即本科目分数线,内容不可谓不重要。网校豆阿凯老师给大家整理了第六章《公司法律必背条文》,赶紧来下载完整版学习吧~
网校老师为大家整理了免费下载版,想要Get完整版的注会《经济法》第六章节公司法律必背条文,扫描下图二维码领取吧!
2021年注会考试已经倒计时,冲刺阶段正是弯道超车的最好机会,网校老师已经为大家准备好C位夺魁班。<<<速来抢购
更有惊喜的,2022年杭超老师所授的注会C位夺魁班已经上线,现在购课可享受限时优惠3280元/科/考期,购买套餐D更是立减5600元,机不可失,速速抢购。<<<立即购课
更多推荐:
2021注会考试《税法》必背税率总结!
点击试试手气即可抽奖人已抽奖
人已抽奖
优惠券
不感兴趣?去选课中心>
0
上一篇:以为注会纸质版答题完美通过就安心了?那还...
下一篇:注会考前20天攻略 不用“题海”也能赢?!
预计2026年2月底-3月初
2026年4月7日-30日
2026年6月15日-30日
预计2026年8月初
2026年8月29日-30日
预计2026年11月
10W+题量持续更新中
接收最新考试资讯及备考信息
1V1报考指导领取学习干货资料
官方公众号微信扫一扫
官方视频号微信扫一扫
官方抖音号抖音扫一扫
初级会计职称 报名 考试 查分 备考 题库
中级会计职称 报名 考试 查分 备考 题库
高级会计师 报名 考试 查分 题库 评审
注册会计师 报名 考试 查分 备考 题库
税务师 报名 考试 查分 备考 题库
资产评估师 报名 考试 查分 备考 题库
ACCA 白金级 前景 免考 政策 资料
CMA 报名 考试 政策 准考证 查分
CFA 前景 报名 考试 资料 备考
FRM 官方 前景 报名 考试 备考
美国CPA 证书互认 报名 考试 资料
澳洲CPA 授权机构 免考 考试 资料
经济师 报名 考试 查分 备考 题库
就业晋升 招聘 简历 求职 故事
会计实务 各行业 问答 记账 报表 实操
银行从业 报名 准考证 考试 证书 查分
证券从业 报名 大纲 考试 查分 证书
精华问答 初级 中级 注会 税务师
Copyright © 2000 - www.fawtography.com All Rights Reserved. 北京正保会计科技有限公司 版权所有
京B2-20200959 京ICP备20012371号-7 出版物经营许可证 京公网安备 11010802044457号
套餐D大额券
¥