24周年

财税实务 高薪就业 学历教育
APP下载
APP下载新用户扫码下载
立享专属优惠

安卓版本:8.7.30 苹果版本:8.7.30

开发者:北京正保会计科技有限公司

应用涉及权限:查看权限>

APP隐私政策:查看政策>

HD版本上线:点击下载>

2024年注会《税法》预习考点(第十章)

来源: 正保会计网校 编辑:吃口柚子 2023/10/07 17:37:34 字体:

2024注会备考已开启!你开始学习了吗?注会《税法》这一科目知识点细碎,税种也比较多,一定要学好!正小保整理了2024注会《税法》备考预习阶段需要我们掌握的知识点,希望能对同学们后续备考注会有所帮助~

2024年注会《税法》预习考点

第十章 房产税法、契税法和土地增值税法

历年考情概况

考试年份

2023、2022、2021、2020、2019、2018、2017、2016

考试分值

5-10分

考查形式

客观题、计算问答题作为基础考查

预习考点

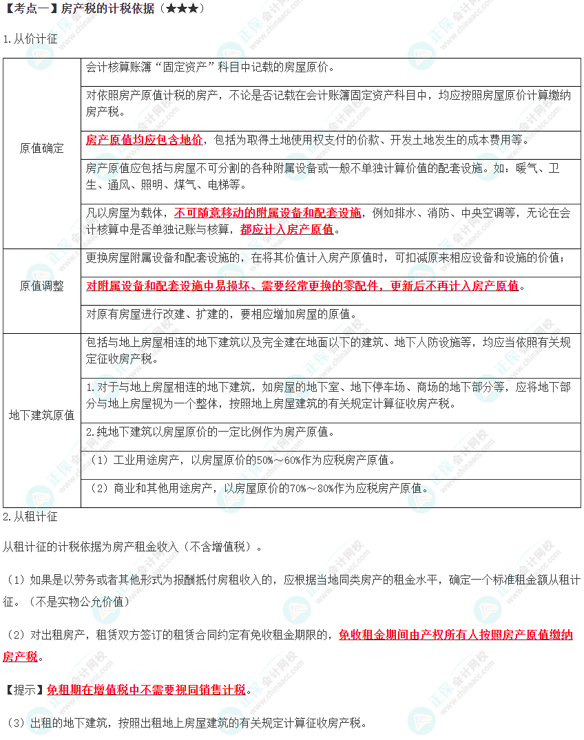
房产税的计税依据、房产税纳税义务发生时间、土地增值税的征税范围、土地增值税的扣除项目

2024年注会《税法》预习考点(第十章)


点击按钮下载完整pdf版↓↓

2024年注会《税法》预习考点第10章

2024年注会备考正当时,提前备考,临考不慌!2024年注会畅学旗舰班,多位师资授课,直播+录播无限畅学,不仅可以提前学习,还有纸质资料免费领!趁早行动,考试更有保障!点击查看课程详情

更多推荐:

2024年注会《税法》预习计划表

【汇总】2024年注会《税法》预习阶段考点汇总

回到顶部
折叠
网站地图

Copyright © 2000 - www.fawtography.com All Rights Reserved. 北京正保会计科技有限公司 版权所有

京B2-20200959 京ICP备20012371号-7 出版物经营许可证 京公网安备 11010802044457号