25周年

财税实务 高薪就业 学历教育
APP下载
APP下载新用户扫码下载
立享专属优惠

安卓版本:8.8.80 苹果版本:8.8.80

开发者:北京正保会计科技有限公司

应用涉及权限:查看权限>

APP隐私政策:查看政策>

HD版本上线:点击下载>

【默写本】2023注会《税法》填空记忆——税收征收管理法

来源: 正保会计网校 编辑:吃口柚子 2023/07/13 09:39:29  字体:

选课中心

书课题助力备考

选课中心

资料专区

硬核干货等你学

资料专区

财会题库

海量好题等你练

免费题库

会计人证件照

省时省力又省钱

会计人证件照

注会报考指南

新手提前了解

详情

CPA考试即将临近,备考已经进入了白热化阶段。你复习的怎么样了?网校老师为大家准备了默写本,需要记忆的考点采用填空的方式帮你掌握,备考不可少!

【默写本】2023注会《税法》填空记忆

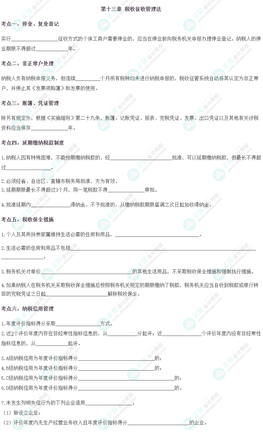
【注会税法默写本——第十三章 税收征收管理法

1

【默写本】2023注会《税法》填空记忆

现在是考前刷题黄金期,如果你现在还不会刷题,做题慢,正确率低...不妨跟随老师的课程一起来学习,网校推出的注会考前刷题集训班,全程直播,冲刺刷题,实战演练,提前了解命题规则,掌握高频考点,冲刺高分,还等什么?快来冲刺刷题啦>>


更多推荐:

【汇总】2023注会《税法》各章节默写本!

学员讨论(0
回到顶部
折叠
网站地图

Copyright © 2000 - www.fawtography.com All Rights Reserved. 北京正保会计科技有限公司 版权所有

京B2-20200959 京ICP备20012371号-7 出版物经营许可证 京公网安备 11010802044457号

恭喜你!获得专属大额券!

套餐D大额券

去使用