扫码下载APP
接收最新考试资讯
及备考信息
@所有注会考生!达江老师注会财管“达者为先”刷题系列第三次直播来啦!锁定5月11日周四晚19点,达江老师将通过微博和抖音直播讲解第五章:项目投资决策,直播重点内容提示及题目,可以关注达江老师微博,提前获取哦~@达江CDEL
微博观看入口:点击点击下方图片进入观看入口
抖音观看入口:保存下方图片,打开抖音,搜索页扫一扫进入观看入口


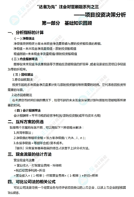
本文仅展示部分内容,完整版可关注达江老师微博下载@达江CDEL
注会备考一场艰苦的战争,但是不经一番寒彻骨,哪得梅花扑鼻香,既然选择了开始,就坚定地走下去,为自己的梦想而努力!正保网校也为大家准备了多样的注会备考课程,建议大家跟着专业的授课老师一起学习,让自己的努力更有方向!了解更多好课>>
更多推荐
Copyright © 2000 - www.fawtography.com All Rights Reserved. 北京正保会计科技有限公司 版权所有
京B2-20200959 京ICP备20012371号-7 出版物经营许可证
京公网安备 11010802044457号
套餐D大额券
¥
去使用