扫码下载APP
接收最新考试资讯
及备考信息
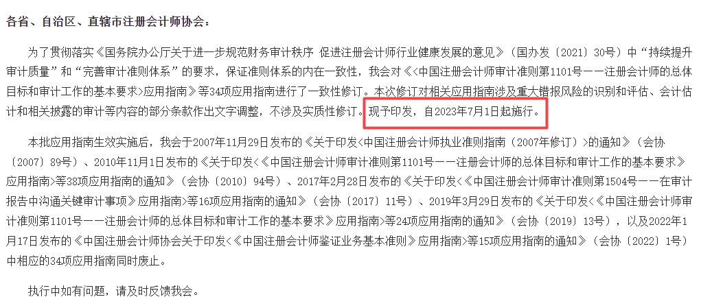
近日,中注协连发了34则通知!涉及34个审计准则!自7月1日起施行!这么多的通知,是否预示着2023年CPA考试审计科目将会难上加难?

中注协发布关于印发《<中国注册会计师审计准则第1101号——注册会计师的总体目标和审计工作的基本要求>应用指南》等34项应用指南的通知:本次修订对相关应用指南涉及重大错报风险的识别和评估、会计估计和相关披露的审计等内容的部分条款作出文字调整,不涉及实质性修订。现予印发,自2023年7月1日起施行。

本批应用指南生效实施后,我会于2007年11月29日发布的《关于印发<中国注册会计师执业准则指南(2007年修订)>的通知》(会协〔2007〕89号)等通知中相应的34项应用指南同时废止。具体包含:
以上图片信息来源于注协网站
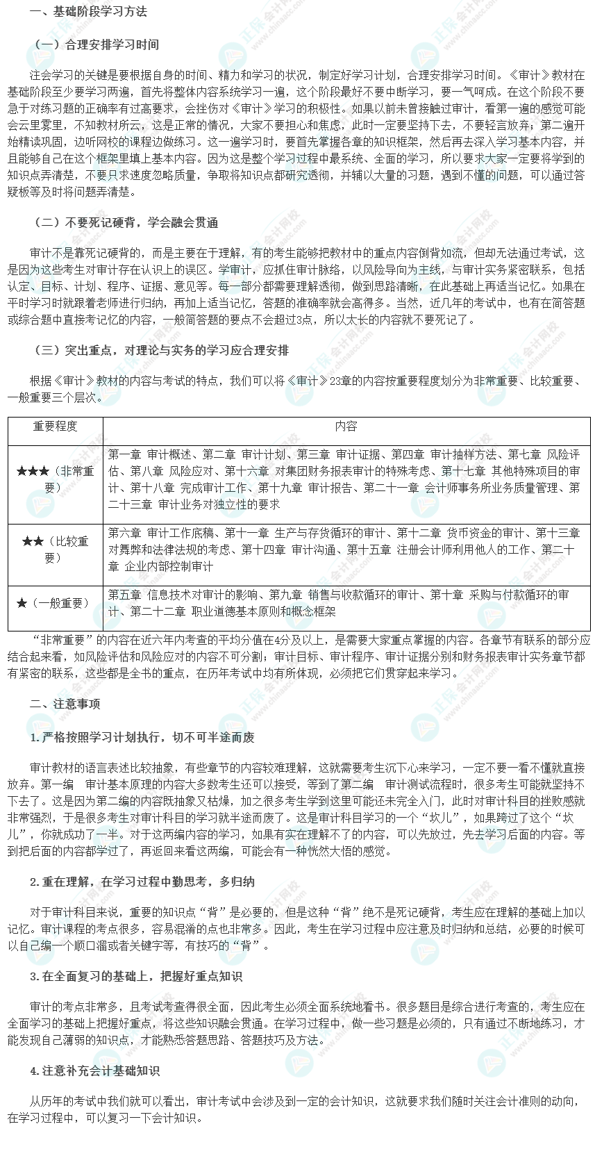
这么多的准则修改通知,2023年审计会不会变得更难啊!小保想说,无论如何变化,只要我们掌握了课本上的内容,基础打好了,一切都不怕!

审计不是靠死记硬背的,而是主要在于理解,学审计,应抓住审计脉络,以风险导向为主线,与审计实务紧密联系,包括认定、目标、计划、程序、证据、意见等。大家一定要将学到的知识点弄清楚,不要只求速度忽略质量,争取将知识点都研究透彻!
2023年注会新课已经更新,网校超多课程供你选择,只需跟紧老师脚步就可安心备考,还在等什么,快来看看吧~<点击查看注会好课>
更多推荐
Copyright © 2000 - www.fawtography.com All Rights Reserved. 北京正保会计科技有限公司 版权所有
京B2-20200959 京ICP备20012371号-7 出版物经营许可证
京公网安备 11010802044457号