25周年

财税实务 高薪就业 学历教育
APP下载
APP下载新用户扫码下载
立享专属优惠

安卓版本:8.8.80 苹果版本:8.8.80

开发者:北京正保会计科技有限公司

应用涉及权限:查看权限>

APP隐私政策:查看政策>

HD版本上线:点击下载>

张稳老师注会经济法三星考点梳理!物权变动案例说(一)

来源: 正保会计网校 编辑:木子 2023/04/14 11:37:18  字体:

选课中心

书课题助力备考

选课中心

资料专区

硬核干货等你学

资料专区

财会题库

海量好题等你练

免费题库

会计人证件照

省时省力又省钱

会计人证件照

注会报考指南

新手提前了解

详情
物权变动案例说(一)物权变动案例说(二) 物权变动案例说(三)

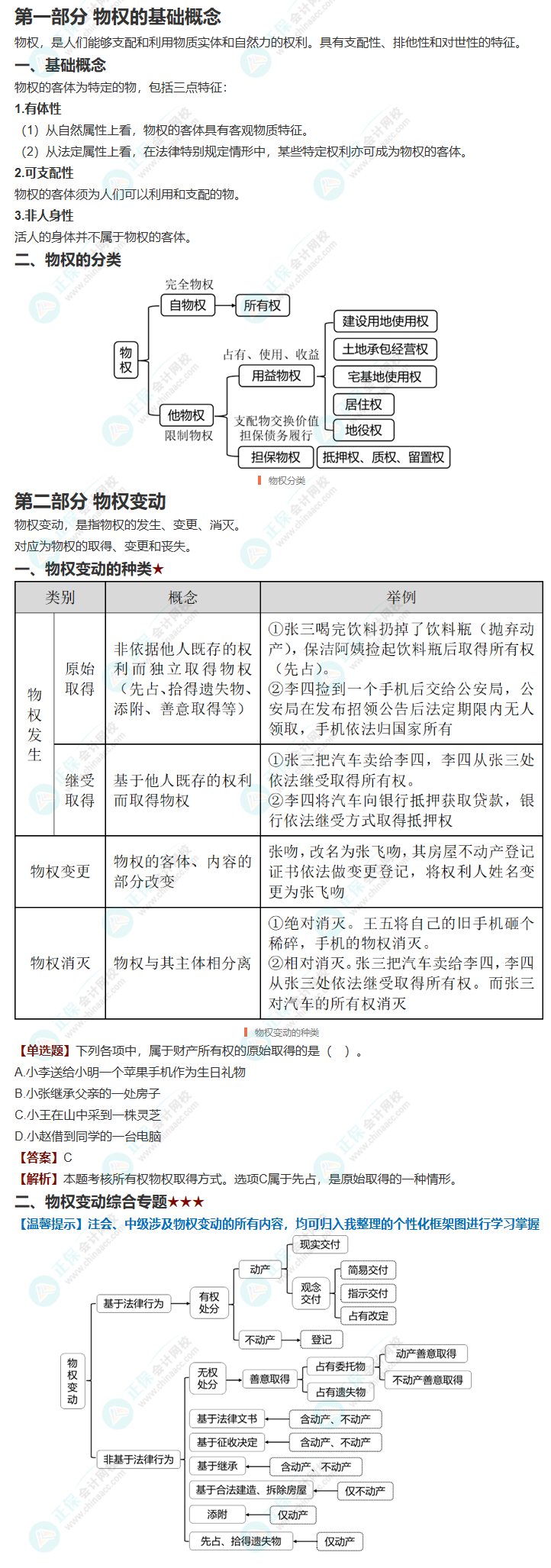
中级、注会经济法物权法律制度中“物权变动”内容你完全了解吗?注会经济法物权法律制度中“物权变动”内容,涉及一个非常大的体系架构,为了方便考生备考学习,张稳老师给我们整理了相关的内容,赶快来看下吧~

经济法三星考点梳理!附案例分析

物权变动案例说(一)

经济法三星考点梳理!附案例分析

经济法三星考点梳理!附案例分析

经济法三星考点梳理!附案例分析

<<微博关注@张稳老师 查看“物权变动案例”直播讲解视频回放>>

学员对张稳老师的印象

从头到尾跟着张稳老师学习,讲解很细致,总结的很好,需要背的点也说的很明白,经验丰富,思路清晰,尤其分享的干货简直太好用了....

张稳老师主讲2023年注会经济法科目VIP签约特训班,全程直播授课,老师在线互动,当堂解答疑惑,50人小班群管理,配备群内+答疑板双重答疑,问题不愁没人答,还有贴心的班主任,是学/练/督/辅/答一站式学习!↓查看更多vip课程详情介绍↓

更多推荐

为什么不建议你考CPA? 因为考证难?行业竞争大?NO!NO!NO!

2023注会考试按照报名先后顺序安排考场?中注协回复...

学员讨论(0
回到顶部
折叠
网站地图

Copyright © 2000 - www.fawtography.com All Rights Reserved. 北京正保会计科技有限公司 版权所有

京B2-20200959 京ICP备20012371号-7 出版物经营许可证 京公网安备 11010802044457号

恭喜你!获得专属大额券!

套餐D大额券

去使用