25周年

财税实务 高薪就业 学历教育
APP下载
APP下载新用户扫码下载
立享专属优惠

安卓版本:8.8.80 苹果版本:8.8.80

开发者:北京正保会计科技有限公司

应用涉及权限:查看权限>

APP隐私政策:查看政策>

HD版本上线:点击下载>

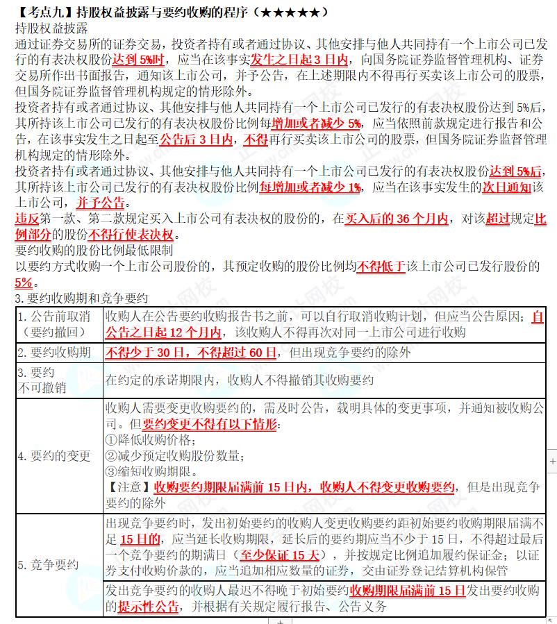
2022年注会《经济法》第七章高频考点9:持股权益披露与要约收购的程序

来源: 正保会计网校 编辑:木子 2022/05/31 17:21:11  字体:

选课中心

书课题助力备考

选课中心

资料专区

硬核干货等你学

资料专区

财会题库

海量好题等你练

免费题库

会计人证件照

省时省力又省钱

会计人证件照

注会报考指南

新手提前了解

详情

2022年注册会计师考试时间提前!备考时间紧张,正保会计网校为大家整理了《经济法》各章高频考点,一起来学习~

历年考情概况

考试年份

2021、20202019、2018、2017

考试分值

18分左右

考查形式

单选、多选以及案例分析题

高频考点

上市公司强制信息披露制度、非上市公众公司、首次公开发行股票的程序和承销、上市公司发行新股的条件、上市公司非公开发行股票、股票公开发行的方式、公司债券的发行、上市公司收购人、持股权益披露与要约收购程序、上市公司重大资产重组、内幕交易、短线交易行为、虚假陈述行为、操纵市场行为

2022年注会考前刷题集训班,专注于考前集训,现在购买立享5折优惠,联报再享8折!速速选购>

正保计网校原创,转载请注明出处

学员讨论(0
回到顶部
折叠
网站地图

Copyright © 2000 - www.fawtography.com All Rights Reserved. 北京正保会计科技有限公司 版权所有

京B2-20200959 京ICP备20012371号-7 出版物经营许可证 京公网安备 11010802044457号

恭喜你!获得专属大额券!

套餐D大额券

去使用