扫码下载APP
接收最新考试资讯
及备考信息
2023注册会计师新考期开启,对于备考学习过程中你有什么疑问吗?哪些是需要掌握的考点呢?不要着急! 正保会计网校老师为大家整理了2023年预习阶段第十一章节需要掌握的考点,一起来看看吧~

第十一章 股利分配、股票分割与股票回购
历年考情概况
本章为非重点章,内容不多,计算相对简单,学习中,注重对典型题目的演练即可。主要的考点有股利分配理论及政策、制定股利分配政策应考虑的因素、股票分割与股票回购等。从历年考试情况来看,分值不多,以客观题为主,偶有计算题,属于“必得分”的范畴。
序号 | 考点 | 考频 |
考点一 | ★★★★ | |
考点二 | ★★★ | |
考点三 | 股票分割与股票回购 | ★★ |
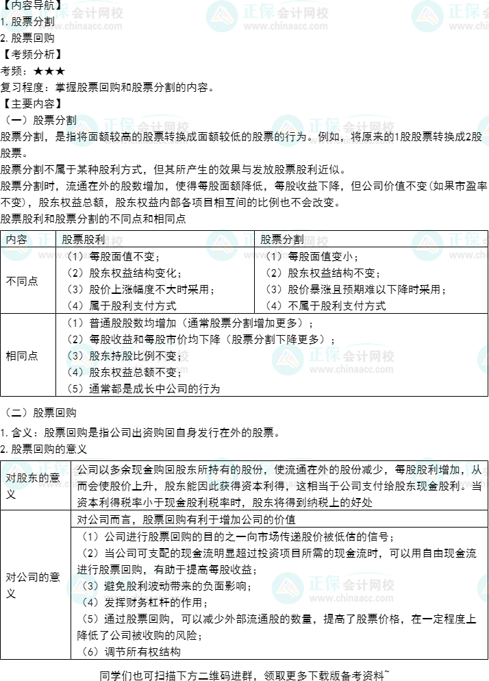
考点三:股票分割与股票回购


更多推荐:
Copyright © 2000 - www.fawtography.com All Rights Reserved. 北京正保会计科技有限公司 版权所有
京B2-20200959 京ICP备20012371号-7 出版物经营许可证
京公网安备 11010802044457号
套餐D大额券
¥
去使用