24周年

财税实务 高薪就业 学历教育
APP下载
APP下载新用户扫码下载
立享专属优惠

安卓版本:8.7.80 苹果版本:8.7.80

开发者:北京正保会计科技有限公司

应用涉及权限:查看权限>

APP隐私政策:查看政策>

HD版本上线:点击下载>

2023注会会计第30章预习考点3:民间非营利组织概述

来源: 正保会计网校 编辑:marker 2022/10/13 15:05:05  字体:

选课中心

书课题助力备考

选课中心

资料专区

硬核干货等你学

资料专区

免费题库

海量好题免费做

免费题库

会计人证件照

省时省力又省钱

会计人证件照

报名入口开通

请在规定时间报名

报名

注册会计师《会计》这一科目是注册会计师专业阶段六科的基础,一定要学好!网校的老师们为大家整理了《会计》这一科目预习阶段的考点,让大家节约学习时间,精准掌握各章节考试脉搏!

预习考点

历年考试概况

考试年份

2022、2021、2020、2019、2018

考试分值

2分

考查形式

客观题为主

预习考点

政府会计概述、财政拨款收支业务、民间非营利组织概述

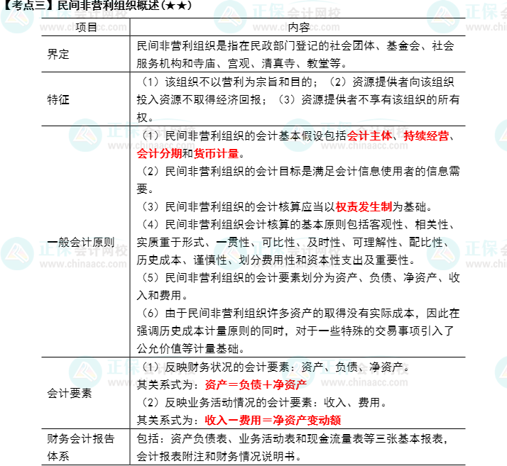
点击查看大图⬇⬇⬇

2023年注会新考季,备考宜早不宜迟,趁早行动,考试更有保障!2023注会预习阶段新课开讲!速来免费试听>>

更多推荐:

2023注会《会计》预习阶段考点汇总

学员讨论(0
回到顶部
折叠
网站地图

Copyright © 2000 - www.fawtography.com All Rights Reserved. 北京正保会计科技有限公司 版权所有

京B2-20200959 京ICP备20012371号-7 出版物经营许可证 京公网安备 11010802044457号