扫码下载APP
接收最新考试资讯
及备考信息
2025年注册会计师备考进行中,大家的学习进度如何呢?为了方便大家更好的备考,黎楠老师为大家整理了CPA战略重点知识精准提炼,帮助大家提升学习效率!

| 上一记 | 下一记 |

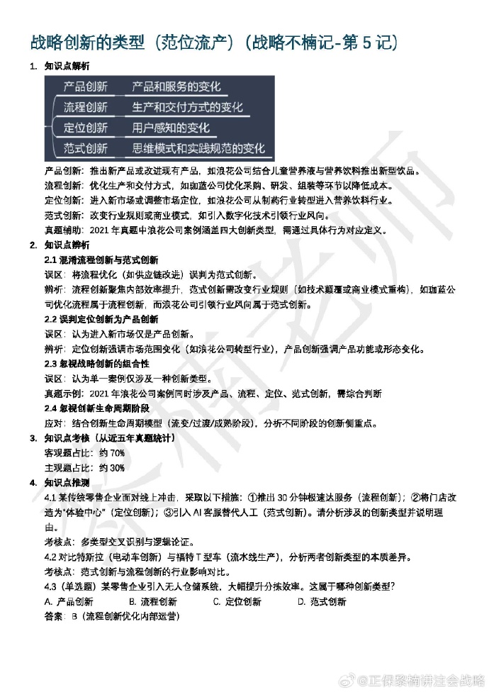
点击查看/下载高清大图
学习小提示:复习此考点同学记得对照历年试题查漏补缺!
更多推荐:
Copyright © 2000 - www.fawtography.com All Rights Reserved. 北京正保会计科技有限公司 版权所有
京B2-20200959 京ICP备20012371号-7 出版物经营许可证
京公网安备 11010802044457号
套餐D大额券
¥
去使用