24周年

财税实务 高薪就业 学历教育
APP下载
APP下载新用户扫码下载
立享专属优惠

安卓版本:8.7.80 苹果版本:8.7.80

开发者:北京正保会计科技有限公司

应用涉及权限:查看权限>

APP隐私政策:查看政策>

HD版本上线:点击下载>

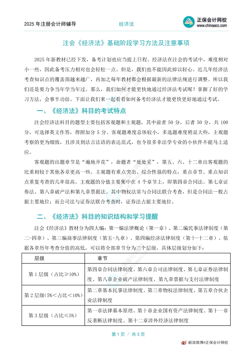
2025注会《经济法》基础阶段学习方法及注意事项!

来源: 正保会计网校 编辑:木子 2025/03/05 10:12:18  字体:

选课中心

书课题助力备考

选课中心

资料专区

硬核干货等你学

资料专区

免费题库

海量好题免费做

免费题库

会计人证件照

省时省力又省钱

会计人证件照

报名入口开通

请在规定时间报名

报名
会计税法经济法审计财管战略

2025年新教材已经下发,查看变动对比>>。2025年注册会计师考试时间为8月23日-8月24日,各项学习都需要准备起来了。经济法在注会的考试中,难度相对小一些,因此备考压力相对也会轻松一点。但是,我们也不能因此掉以轻心。那么,我们如何才能更快地通过经济法考试呢?

注会报名考试时间指南:

▶报名时间:2025年4月8日早8:00—4月30日晚8:00。

▶交费时间2025年6月16日—6月30日(早8:00—晚8:00)。

▶考试时间

2025年8月23日—24日举行专业阶段考试

(其中:会计科目将视报名情况,在部分考区实施两场考试)。

2025年8月24日举行综合阶段考试。

2025年8月30日—31日(比利时当地时间)举行欧洲考区考试。

正保会计网校25周年校庆!让我们携手并进,共同书写网校更加辉煌的明天!心仪好课超值低价,黄金壕礼送不停,名师连麦问诊!活动时间3月3日-3月14日,快来参与!幸运集卡,共享“金”喜盛宴;用真心换真金,共庆难忘生日!进入主会场>>

学员讨论(0
回到顶部
折叠
网站地图

Copyright © 2000 - www.fawtography.com All Rights Reserved. 北京正保会计科技有限公司 版权所有

京B2-20200959 京ICP备20012371号-7 出版物经营许可证 京公网安备 11010802044457号