安卓版本:8.8.60 苹果版本:8.8.60
开发者:北京正保会计科技有限公司
应用涉及权限:查看权限>
APP隐私政策:查看政策>
HD版本上线:点击下载>
书课题助力备考
硬核干货等你学
海量好题等你练
省时省力又省钱
新手提前了解
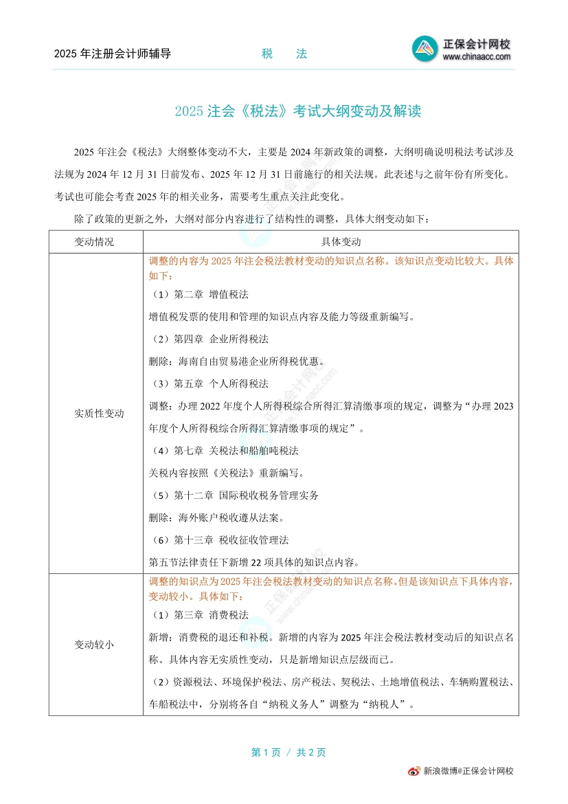
2025 年注册会计师考试大纲现已重磅公布(点击查看大纲 >)!不少考生都在关心,2025 年注会《税法》科目考试大纲和 2024 年相比,变化大不大呢?别着急!正保会计网校已经针对新旧注会考试大纲展开了全面且细致的对比分析,帮你快速梳理,轻松 get 变化要点,备考不迷茫 !
推荐:速看!2025年注会考试教材变动对比!
推荐:2025年注册会计师全国统一考试报名简章!
本文由正保会计网校教研团队整理转载请注明来自正保会计网校
正保会计网校准备了注册会计师多种课程,统统任你挑选,更有多款好课尽在选课中心,点击查看>>
点击试试手气即可抽奖人已抽奖
人已抽奖
优惠券
不感兴趣?去选课中心>
0
上一篇:打印收藏!2025年注会《税法》学习打卡表!
下一篇:重要!2025注册会计师《税法》考试大纲重磅...
预计2026年2月底-3月初
2026年4月7日-30日
2026年6月15日-30日
预计2026年8月初
2026年8月29日-30日
预计2026年11月
10W+题量持续更新中
接收最新考试资讯及备考信息
1V1报考指导领取学习干货资料
官方公众号微信扫一扫
官方视频号微信扫一扫
官方抖音号抖音扫一扫
初级会计职称 报名 考试 查分 备考 题库
中级会计职称 报名 考试 查分 备考 题库
高级会计师 报名 考试 查分 题库 评审
注册会计师 报名 考试 查分 备考 题库
税务师 报名 考试 查分 备考 题库
资产评估师 报名 考试 查分 备考 题库
ACCA 白金级 前景 免考 政策 资料
CMA 报名 考试 政策 准考证 查分
CFA 前景 报名 考试 资料 备考
FRM 官方 前景 报名 考试 备考
美国CPA 证书互认 报名 考试 资料
澳洲CPA 授权机构 免考 考试 资料
经济师 报名 考试 查分 备考 题库
就业晋升 招聘 简历 求职 故事
会计实务 各行业 问答 记账 报表 实操
银行从业 报名 准考证 考试 证书 查分
证券从业 报名 大纲 考试 查分 证书
精华问答 初级 中级 注会 税务师
Copyright © 2000 - www.fawtography.com All Rights Reserved. 北京正保会计科技有限公司 版权所有
京B2-20200959 京ICP备20012371号-7 出版物经营许可证 京公网安备 11010802044457号
套餐D大额券
¥