安卓版本:8.8.90 苹果版本:8.8.90
开发者:北京正保会计科技有限公司
应用涉及权限:查看权限>
APP隐私政策:查看政策>
书课题助力备考
硬核干货等你学
海量好题等你练
省时省力又省钱
新手提前了解
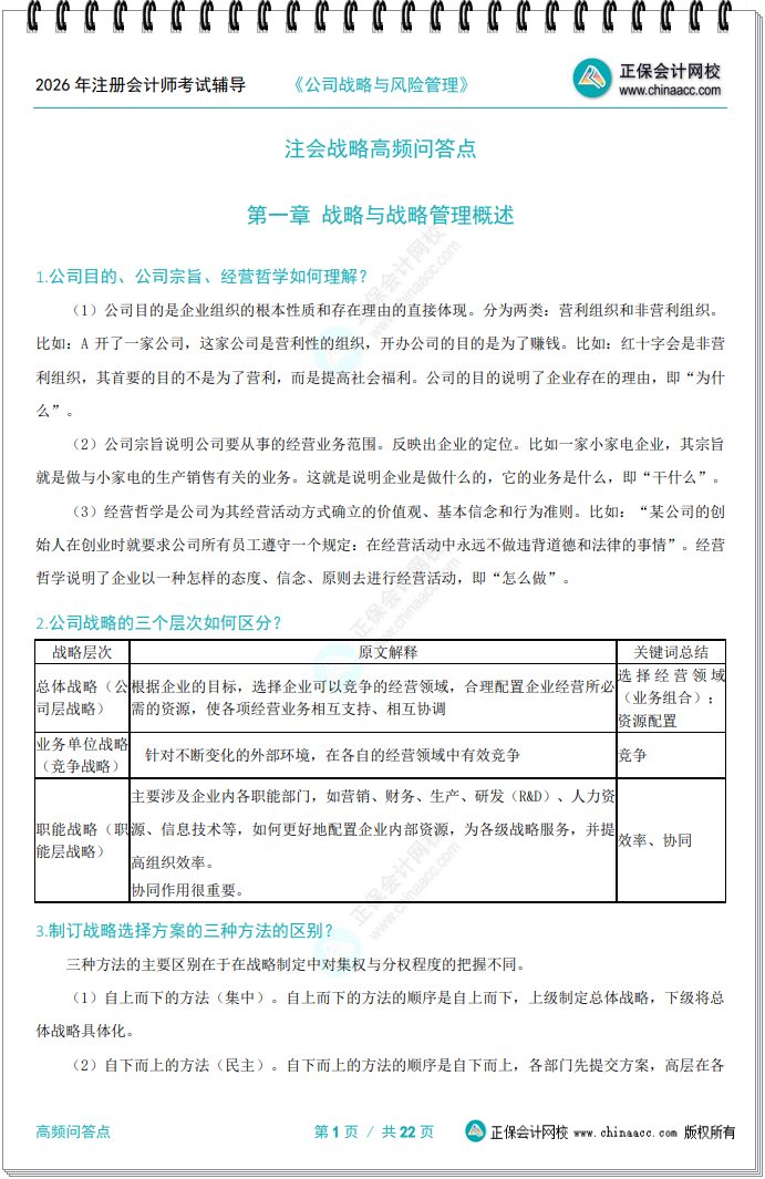
各位备考2026年注会考试的考生们注意啦:注会考试已经进入倒计时了!注会《战略》备考进入到最后的冲刺阶段,你准备的怎么样啦?知识点掌握了吗?难点理解了吗?正保会计网校老师为广大考生准备了注会《战略》高频问答点,希望能为你的复习冲刺助一臂之力!
以上仅展示部分《公司战略与风险管理》高频问答点内容,下方提供完整版,赶快去下载吧~
点击按钮下载完整版↓↓
更多推荐:
划重点!2026年注册会计师各章知识点历年常出题型整理
【抓紧下载】2026年注册会计师基础阶段学习打卡表!速来>
点击试试手气即可抽奖人已抽奖
人已抽奖
优惠券
不感兴趣?去选课中心>
0
下一篇:速看!2026注会《战略》各章知识点历年常出...
已公布
2026年4月7日-30日
2026年6月15日-30日
8月11日-30日
2026年8月29日-30日
预计2026年11月
10W+题量持续更新中
接收最新考试资讯及备考信息
1V1报考指导领取学习干货资料
官方公众号微信扫一扫
官方视频号微信扫一扫
官方抖音号抖音扫一扫
初级会计职称 报名 考试 查分 备考 题库
中级会计职称 报名 考试 查分 备考 题库
高级会计师 报名 考试 查分 题库 评审
注册会计师 报名 考试 查分 备考 题库
税务师 报名 考试 查分 备考 题库
资产评估师 报名 考试 查分 备考 题库
ACCA 白金级 前景 免考 政策 资料
CMA 报名 考试 政策 准考证 查分
CFA 前景 报名 考试 资料 备考
FRM 官方 前景 报名 考试 备考
美国CPA 证书互认 报名 考试 资料
澳洲CPA 授权机构 免考 考试 资料
经济师 报名 考试 查分 备考 题库
就业晋升 招聘 简历 求职 故事
会计实务 各行业 问答 记账 报表 实操
银行从业 报名 准考证 考试 证书 查分
证券从业 报名 大纲 考试 查分 证书
精华问答 初级 中级 注会 税务师
Copyright © 2000 - www.fawtography.com All Rights Reserved. 北京正保会计科技有限公司 版权所有
京B2-20200959 京ICP备20012371号-7 出版物经营许可证 京公网安备 11010802044457号
套餐D大额券
¥