25周年

财税实务 高薪就业 学历教育
APP下载
APP下载新用户扫码下载
立享专属优惠

安卓版本:8.8.70 苹果版本:8.8.70

开发者:北京正保会计科技有限公司

应用涉及权限:查看权限>

APP隐私政策:查看政策>

HD版本上线:点击下载>

注会《经济法》科目如何结合2025年教材提前学习

来源: 正保会计网校 编辑:小兔 2025/10/20 16:03:34  字体:

选课中心

书课题助力备考

选课中心

资料专区

硬核干货等你学

资料专区

财会题库

海量好题等你练

免费题库

会计人证件照

省时省力又省钱

会计人证件照

注会报考指南

新手提前了解

详情
会计审计经济法税法财管战略

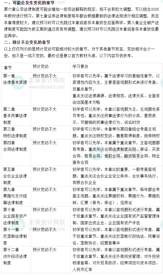
2025年注会经济法考试已经结束,2026年的备考已然开始,对于会计人来说,法律可能并不是我们熟悉和擅长的领域,因此提前学习变得尤为必要。新一年的教材通常需要到明年3、4月份才能出来,在这个空窗期内,我们可以先依据2025年的教材进行学习。

>>点击查看PDF版文件<<

经济法

综上所述,注会经济法科目2026年的预计变化程度不会很大。在2026年注会经济法备考学习中注意对教材全面学习,以适应机考“面广点细”的考试模式,因此同学们在死磕“重者恒重”的同时也不要忽略掉基础章节的内容。从2025年注会经济法考试情况来看,客观题中依旧会有一些“犄角旮旯”的考点,因此需要注重对教材的全面复习。在预习的过程中也要进行做题,切忌想着听完一遍课再着手做题复习。

2026年参加注会考试的小伙伴要结合自己的情况,抓紧时间制定适合自己的学习计划进入备考状态,相信经过大家的努力,一定能取得优异的成绩!

学员讨论(0
回到顶部
折叠
网站地图

Copyright © 2000 - www.fawtography.com All Rights Reserved. 北京正保会计科技有限公司 版权所有

京B2-20200959 京ICP备20012371号-7 出版物经营许可证 京公网安备 11010802044457号

恭喜你!获得专属大额券!

套餐D大额券

去使用