扫码下载APP
及时接收最新考试资讯及
备考信息
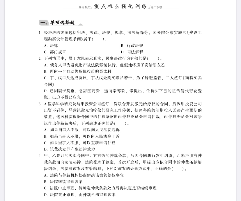
经济法内容多、杂、细、枯燥,但试题灵活,所以需要大量的记忆,却不能枯燥地死记硬背。除了找对学习方法,有效记忆以外,还有更重要的,即多做题。 通过做题回顾知识点并进行巩固,也是经济法的记忆诀窍。
经济法《同步机试题库一本通》按照章节顺序设置题目,指导考生在大范围刷题的同时,有目的性、针对性地练习每章重难点内容。
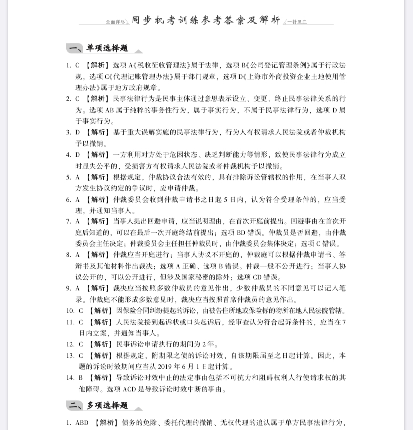
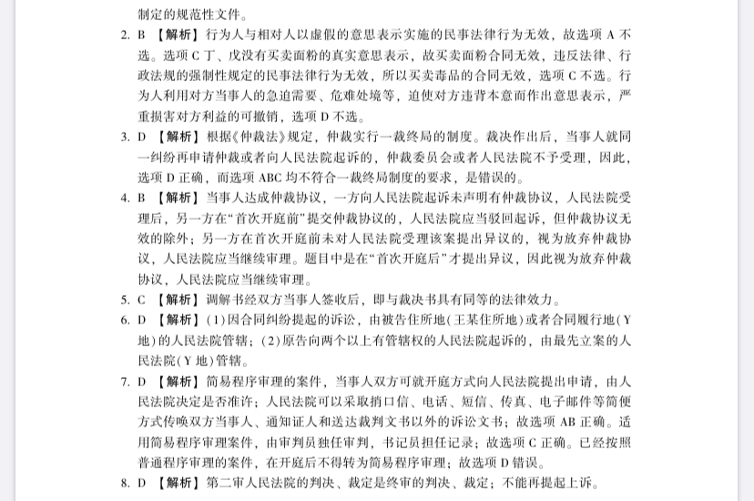
如果你正愁没题做,不如康康《同步机试题库一本通》这本书。下面是本书部分内容试读,是好是坏,自行判断一番。





(以上仅为部分截图,更多请点击查看pdf完整版)
2020年中级会计经济法教材变动
从整体上看,2020年中级会计《经济法》教材变动较大,不仅涉及章节结构的调整,更涉及实质性内容的调整。
主要的结构调整是删除原第三章第一节个人独资企业法律制度的内容,将原第三章第二节合伙企业法的内容拆分为了五节的内容。
实质性内容变动较大的章节是第四章、第六章、第七章和第八章。第四章根据新修订的《证券法》进行大幅度修改。第六章也是根据新政策更新,比如我们周知的增值税税率调整等。第七章新增高新技术企业和科技型中小企业亏损弥补期限由5年延长至10年的规定,新增金融企业相关贷款损失准备金税前扣除、抵免应纳税所得额、专项政策税收优惠的规定。值得庆幸的是,第八章的变动主要体现为内容的大幅度简化,删减了很多具体规定。
变动这么多,还不赶紧买书做题?经济法《同步机试题库一本通》你值得拥有哦~
正保会计网校2020年中级会计职称新课已经开通啦,备考三件套,缺一不可。学员可结合自身特点选择适合自己的课程,考试通过更有保障。快速报课学习>>
Copyright © 2000 - www.fawtography.com All Rights Reserved. 北京正保会计科技有限公司 版权所有
京B2-20200959 京ICP备20012371号-7 出版物经营许可证
京公网安备 11010802044457号
套餐D大额券
¥
去使用