扫码下载APP
及时接收最新考试资讯及
备考信息
2020年《中级会计实务》教材已经公布,与去年相比,删减掉了引起考生热议的内容——非货币性资产交换和债务重组。这对于参加2020年中级会计职称考试的考生来说,是个非常好的时机,或许将迎来中级会计实务最简单的一年。
但是考生也不可以掉以轻心,以足够重视的学习态度对待中级会计实务科目的备考。对于辅导书的选择,除了大受欢迎的《应试指南》、《经典题解》等,还有一本书,不得不备,就是《同步机试题库一本通》。
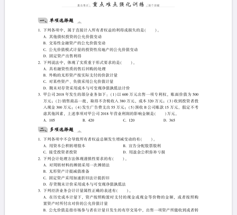
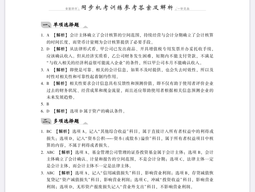
本书适用于基础备考阶段,对于打算进行刷题练习提升做题效率的学员,这本书简直再合适不过了。先来试读一波,一探究竟。




(以上仅为部分截图,更多请点击查看pdf完整版)
2020年中级会计实务《同步机试题库一本通》已现货上市!刷题必备,先购先得↓↓↓
不要把时间、财力和劳动,浪费在空洞多余的话语上。既然选择了中级会计职称,就拿出实际行动为之努力。你的竞争对手,已经在奔跑了,抓紧时间赶超吧!中级会计职称基础阶段课程已经开课很久了,快来学习>>
Copyright © 2000 - www.fawtography.com All Rights Reserved. 北京正保会计科技有限公司 版权所有
京B2-20200959 京ICP备20012371号-7 出版物经营许可证
京公网安备 11010802044457号
套餐D大额券
¥
去使用