扫码下载APP
及时接收最新考试资讯及
备考信息
2020年中级会计职称备考已经开始很长时间了,你准备好面对中级会计实务了吗?了解中级会计实务的科目特点吗?
正保会计网校根据多年中级会计职称辅导经验总结,中级会计实务科目有以下四个特点:
①考查难度较大、内容较多,复习时间较长;2020年中级会计实务教材删除了非货币性资产交换章节和债务重组章节,这对2020年备考的考生来说,无疑是个好消息。此外,往年考查重点长期股权投资、财务报告、收入、金融资产和金融负债、所得税等有难度的章节内容依然是考试热点,尤其是收入章节,2019年教材此章节重新编写,在考试客观题与主观题中均进行了考查,本年教材又新增了很多例题,也应引起考生的注意。
②中级会计实务属于较基础的一个科目,很多章节知识点与财务管理和经济法相关联。
③中级会计实务需要考生有一定的数学计算能力和记忆能力,要求考生针对不同知识点使用不同的学习技巧。
④中级会计实务虽然有一定难度,但是考试考查范围不会超纲,考生紧抓教材、按照考试大纲复习即可顺利过关。
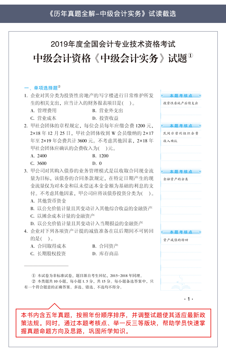
中华会计网为了帮助大家更高效的备考中级会计实务!准备了2020年中级会计实务《历年试题全解》抢鲜试读!随便读!

《历年试题全解》的内容当然是以历年试题为主,考过的题又不会再出,还有做试题的必要吗?
试题代表了重要考点和题型变化的趋势,通过研究试题的内容结构、题型、考查重点、题量、分值等,可以发了解每年出题变化,掌握命题人的出题规律。试题研究透了,考生不仅可以理清自己的答题思路,还可以把握日后考点的走向,使自己更加轻松地应对考试。
2020中级会计实务《历年试题全解》辅导书已现货上市!先购先得,快点下手吧!
2020年的备考真的得安排上了,网校的中级会计职称备考团队每天都有好多新人加入,你别再等了,别人都已经听完基础阶段的课了,你还没开始呢,那多太尴尬啊。加油吧,2020年的中级会计师们!>>2020中级会计职称新课3科联报更优惠
Copyright © 2000 - www.fawtography.com All Rights Reserved. 北京正保会计科技有限公司 版权所有
京B2-20200959 京ICP备20012371号-7 出版物经营许可证
京公网安备 11010802044457号
套餐D大额券
¥
去使用