扫码下载APP
及时接收最新考试资讯及
备考信息
| 中级会计实务 | 经济法 | 财务管理 |
在大家的期待中2023年《中级会计实务》考试大纲公布了,大家是不是迫不及待地想了解到具体的变动内容呢?不要着急,下面就对2023年《中级会计实务》的考试大纲进行一个全面的解读,以便帮助大家更好、更有针对性地备考。
网校邀请郭建华、张倩、李斌为大家直播解读大纲变动:
《中级会计实务》大纲变化
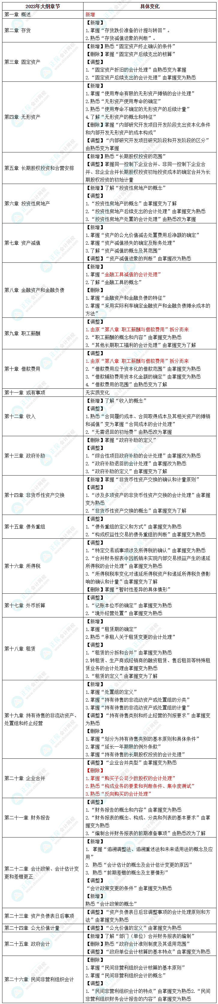
一、整体变化:

二、具体变化

三、备考指导

2023中级会计实务考试大纲公布后,同学们应该依据大纲内容尽快开始学习,早起步早成功!搭配网校经典辅导书配套学习>>,效果更佳!
说明:因政策、内容不断变化与调整,正保会计网校提供的以上信息仅供参考,如有异议,请考生以官方部门公布的内容为准!
Copyright © 2000 - www.fawtography.com All Rights Reserved. 北京正保会计科技有限公司 版权所有
京B2-20200959 京ICP备20012371号-7 出版物经营许可证
京公网安备 11010802044457号
套餐D大额券
¥
去使用