扫码下载APP
及时接收最新考试资讯及
备考信息
| 中级会计实务 | 财务管理 | 经济法 |
2023年中级会计考试备考的号角早已吹响,教材也要来了,4月26日现货教材(快来预订>>)。先来看看2023中级会计《中级会计实务》教材变化吧!
希望学员们在备考路上能够全力以赴!赶快行动起来吧!
中级会计实务整体变化

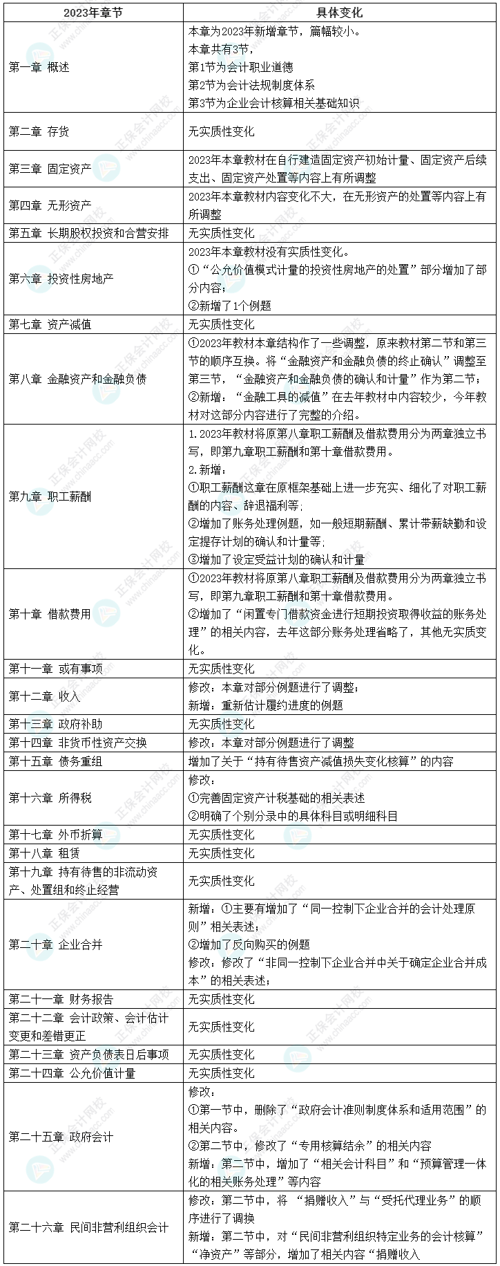
中级会计实务具体变化


微信识别领中级教材变化PDF文档
网校也邀请了相关的老师来做中级会计教材变化解读直播!来看看网校的直播节奏吧:
· 4月23日
2023中级会计实务教材变化简析(速览版)
直播时间:预计21:00左右
直播入口:高志谦老师微博直播>
· 4月24日
2023中级会计财务管理、经济法教材变化简析(速览版)
直播时间:19:00开始
· 4月25日
2023中级会计三科教材详细变化解读
直播时间:19:00开始
直播内容:
1、2023中级教材变动解读,重点章节汇总!
2、熟悉教材,了解考纲,看新教材如何学习!
3、考点回顾,强化理解,一课把握新考情!
4、新考季,新规划,学习有妙招!
Copyright © 2000 - www.fawtography.com All Rights Reserved. 北京正保会计科技有限公司 版权所有
京B2-20200959 京ICP备20012371号-7 出版物经营许可证
京公网安备 11010802044457号