扫码下载APP
及时接收最新考试资讯及
备考信息
| 第一章 | 第二章 | 第三章 | 第四章 | 第五章 |
| 第六/七章 | ||||
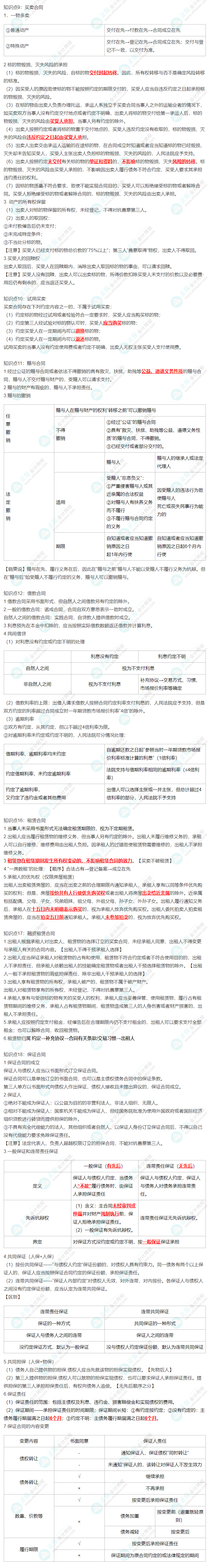
晓雯秘籍第五章来啦!距离中级会计考试仅剩十几天的时间了,大家抓紧时间复习吧!

(共2页 点击查看大图保存)
为了大家更好地冲刺备考,网校整理了更多备考经验的免费干货,等你来领取,点击进入冲刺专题领取攻略>
大家准考证记得早点打印,切勿错过打印时间。防控要求也要看明白,有些地区要求提前14天注册健康码并要求健康监测。点击查看所在地的准考证打印入口和防控要求>
为了大家更好地冲刺备考,网校老师们免费整理了干货资料,等你来领取,点击免费领取老师们的“救命资料”>
更多推荐:
Copyright © 2000 - www.fawtography.com All Rights Reserved. 北京正保会计科技有限公司 版权所有
京B2-20200959 京ICP备20012371号-7 出版物经营许可证
京公网安备 11010802044457号