25周年

财税实务 高薪就业 学历教育
APP下载
APP下载新用户扫码下载
立享专属优惠

安卓版本:8.8.80 苹果版本:8.8.80

开发者:北京正保会计科技有限公司

应用涉及权限:查看权限>

APP隐私政策:查看政策>

HD版本上线:点击下载>

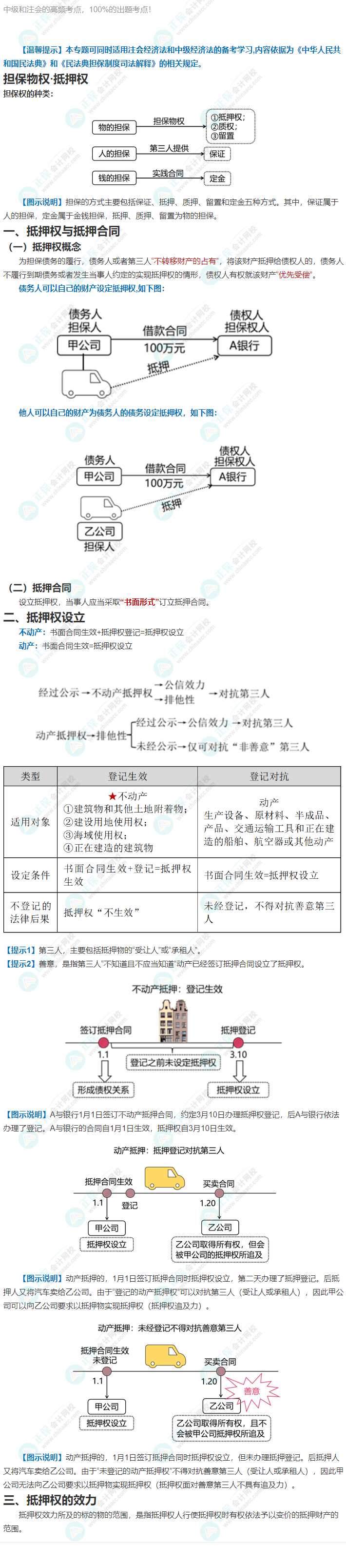
【干货资料】张稳中级《经济法》讲解:担保物权案例说(三)

来源: 正保会计网校 编辑:覅 2022/07/21 15:48:39  字体:

招生方案

书课题助力备考

选课中心

资料专区

硬核干货等你学

资料专区

财会题库

海量好题等你练

财会题库

会计人证件照

照片一键处理

会计人证件照

考试提醒

考试节点全知晓

考试提醒
公司担保制度有限责任公司股东转让股权
担保物权案例说(一)担保物权案例说(二)
担保物权案例说(三)
票据法“手脑并用”记期限
持续更新中...

张稳老师是正保会计网校中级会计《经济法》的主讲老师,2022年中级经济法考纲调整巨大,张老师在今年课程中全面优化了知识体系框架、更新了大量案例、编写了大量例题。对于物权、信托、行政复议和行政诉讼等新内容的重难点,均以生活化案例无死角覆盖,帮助大家快速理解和记忆。

为了帮助大家能够深入理解担保物权这一知识点,老师从案例角度给大家分享抵押权的不同考核方式和案例切入点,快来一起看看吧!

视频版讲解

点击观看张稳老师担保物权知识点的讲解:

张稳中级《经济法》:担保物权案例说(三)

(点击图片观看视频版讲解)

电子资料

张稳中级《经济法》:担保物权案例说(三)

张稳中级《经济法》:担保物权案例说(三)

(点击查看大图保存)

注:上述笔记来源于张稳老师微博,如有出入请以张稳老师微博为主。

准2023年考生,若想跟着张稳老师学习就加入高效实验班畅学旗舰班吧!现在购课可直接听2022年的全套课程,早学习才更有把握!>>点击进入2023年选课中心

要想更多关于张稳老师直播刷题的更多信息,可以关注张稳老师的微博,获取实时信息,关注张稳老师微博:微博@张稳老师

张稳中级《经济法》:担保物权案例说(三)

(点击图片关注张稳老师微博)

更多推荐:

达江22年中级财管《救命稻草》总结讲解【1】:1-6章

【考前冲刺】免费领取三科精选典型例题100道

学员讨论(0
回到顶部
折叠
网站地图

Copyright © 2000 - www.fawtography.com All Rights Reserved. 北京正保会计科技有限公司 版权所有

京B2-20200959 京ICP备20012371号-7 出版物经营许可证 京公网安备 11010802044457号

恭喜你!获得专属大额券!

套餐D大额券

去使用