24周年

财税实务 高薪就业 学历教育
APP下载
APP下载新用户扫码下载
立享专属优惠

安卓版本:8.7.80 苹果版本:8.7.80

开发者:北京正保会计科技有限公司

应用涉及权限:查看权限>

APP隐私政策:查看政策>

HD版本上线:点击下载>

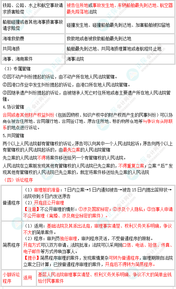
王菲菲中级考前《经济法》复习讲义第一章: 经济纠纷的解决途径

来源: 正保会计网校 编辑:覅 2022/07/04 15:29:12  字体:

招生方案

书课题助力备考

选课中心

资料专区

硬核干货等你学

资料专区

免费题库

海量好题免费做

免费题库

会计人证件照

照片一键处理

会计人证件照

考试提醒

考试节点全知晓

考试提醒
序号章节考点
第一章 总论
第一节法律体系
第二节法律行为与代理
第三节经济纠纷的解决途径
持续更新中......

王菲菲老师中级会计考前《经济法》复习讲义来啦!

王菲菲老师是网校中级《经济法》的主讲老师,菲菲老师是答题技巧的“总结小能手”。善于用“故事学法”,“口诀记忆法”,“段子引申法”活跃课堂气氛,于欢声笑语间掌握考点。为了照顾大家,王老师整理了一份中级《经济法》的考前复习资料,大家赶紧收藏起来,考前两个月,实现大飞跃!

王菲菲中级考前《经济法》复习讲义第一章: 经济纠纷的解决途径

王菲菲中级考前《经济法》复习讲义第一章: 经济纠纷的解决途径

王菲菲中级考前《经济法》复习讲义第一章: 经济纠纷的解决途径

王菲菲中级考前《经济法》复习讲义第一章: 经济纠纷的解决途径

王菲菲中级考前《经济法》复习讲义第一章: 经济纠纷的解决途径

王菲菲中级考前《经济法》复习讲义第一章: 经济纠纷的解决途径

王菲菲中级考前《经济法》复习讲义第一章: 经济纠纷的解决途径

王菲菲中级考前《经济法》复习讲义第一章: 经济纠纷的解决途径

王菲菲中级考前《经济法》复习讲义第一章: 经济纠纷的解决途径

王菲菲中级考前《经济法》复习讲义第一章: 经济纠纷的解决途径

(点击图片课查看大图保存)

注:上述笔记来源于王菲菲老师微博,如有出入请以王菲菲老师微博为主。

要想更多关于王菲菲老师的更多信息,可以关注王菲菲老师的微博,获取实时信息,关注王菲菲老师微博:微博@菲菲说法

王菲菲中级考前《经济法》复习讲义第一章: 经济纠纷的解决途径

(点击图片关注王菲菲老师微博)

更多推荐:

高志谦2022中级会计直播刷题笔记【5】:金融资产1

【备考经验】 如何搞定“磨人”的财管公式?过来人这样说

学员讨论(0
回到顶部
折叠
网站地图

Copyright © 2000 - www.fawtography.com All Rights Reserved. 北京正保会计科技有限公司 版权所有

京B2-20200959 京ICP备20012371号-7 出版物经营许可证 京公网安备 11010802044457号