25周年

财税实务 高薪就业 学历教育
APP下载
APP下载新用户扫码下载
立享专属优惠

安卓版本:8.8.80 苹果版本:8.8.80

开发者:北京正保会计科技有限公司

应用涉及权限:查看权限>

APP隐私政策:查看政策>

HD版本上线:点击下载>

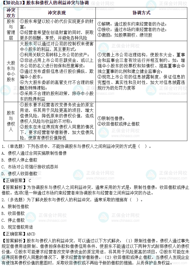
2024中级会计财务管理预习阶段必看知识点:股东和债权人

来源: 正保会计网校 编辑:葡萄 2023/10/20 14:18:41 字体:

2024中级会计备考预习阶段正式开启,关于财务管理这一科目的学习,相信还是会让大家有些头疼的,接下来我们就看看财务管理预习阶段必看知识点吧!

2024中级会计财务管理预习阶段必看知识点:股东和债权人

【更多推荐】

2024中级会计职称《财务管理》预习阶段必看知识点

回到顶部
折叠
网站地图

Copyright © 2000 - www.fawtography.com All Rights Reserved. 北京正保会计科技有限公司 版权所有

京B2-20200959 京ICP备20012371号-7 出版物经营许可证 京公网安备 11010802044457号

恭喜你!获得专属大额券!

套餐D大额券

去使用