扫码下载APP
及时接收最新考试资讯及
备考信息
2023中级会计职称考试正在紧张激烈地备考中,其中中级会计实务考查难度较大、内容较多,复习时间较长,小编带来了中级会计实务的高频考点,希望学员们积极学习起来!
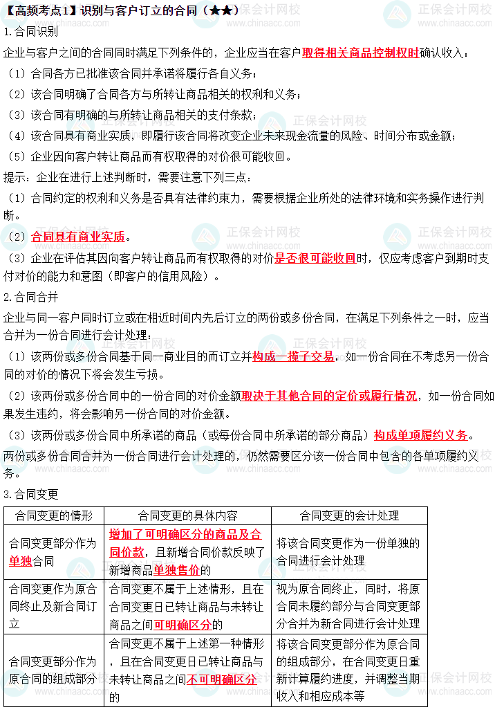
2023中级《中级会计实务》高频考点:识别与客户订立的合同(★★),已经为你整理好了,马上查看!

为了让大家一起学习,共同进步,网校推出了万人模考大赛,对大家进行考前摸底,让大家对自己的学习情况有所了解,二模将于7月18日10时开启,快来预约一下吧!预约入口>>

扫码预约2023中级会计模考 加群领高频考点完整版>
备考艰辛,但希望学员们在这条路上不抛弃,不放弃,我们携手前进,一路同行!
【相关推荐】
Copyright © 2000 - www.fawtography.com All Rights Reserved. 北京正保会计科技有限公司 版权所有
京B2-20200959 京ICP备20012371号-7 出版物经营许可证
京公网安备 11010802044457号
套餐D大额券
¥
去使用