24周年

财税实务 高薪就业 学历教育
APP下载
APP下载新用户扫码下载
立享专属优惠

安卓版本:8.7.80 苹果版本:8.7.80

开发者:北京正保会计科技有限公司

应用涉及权限:查看权限>

APP隐私政策:查看政策>

HD版本上线:点击下载>

2019年中级职称《经济法》知识点:固定资产税收处理

来源: 正保会计网校 编辑:木草人 2019/03/07 10:26:23  字体:

招生方案

书课题助力备考

选课中心

资料专区

硬核干货等你学

资料专区

免费题库

海量好题免费做

免费题库

会计人证件照

照片一键处理

会计人证件照

考试提醒

考试节点全知晓

考试提醒
  经济法  

为了让考生们的中级会计职称知识点掌握的更加牢固,网校为备考中级会计职称的考生们精心准备了中级各科知识点,以方便考生们回顾总结,学员们要养成每天记忆知识点的习惯哦。正保会计网校每天都在给考生送福利,这些福利你拿稳了吗?下载正保会计网校app至手机端更方便获取哦~

2019年中级会计职称官方教材还没有发布,为帮助大家尽早备考,正保会计网校根据2018年中级会计职称知识点情况进行整理为大家提供参考,在官方教材发布后,有变化的部分正保会计网校会提醒大家重点记忆,大家可以放心备考。

现在中级会计职称《经济法》的知识点企业资产的税收处理的内容已经准备好啦,大家快来学习吧!

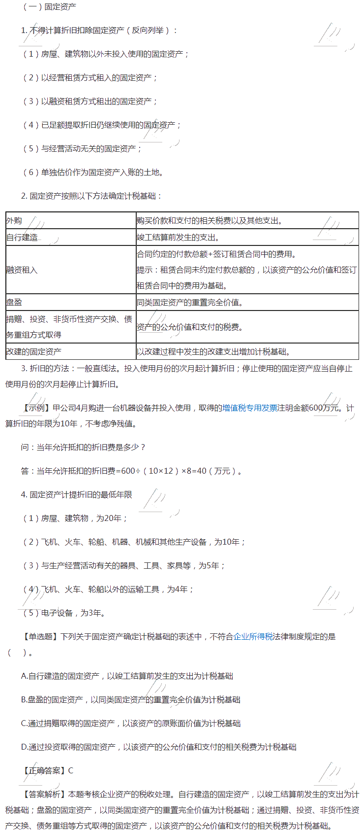
知识点一 固定资产

既然选择了远方,便只顾风雨兼程,中级会计备考的路上,网校陪学员们一起,绝不回头!

2019会计中级职称备考已开启,你准备得怎么样了?新的一年,应该有新的进步。拿下中级会计职称,你的人生将更加成功。加入正保会计网校,帮你打好基础,扫除疑点,抓住重点,解决难点,高效备考。现购买高效取证班赠送超值精讲班呦~机会难得,不容错过 课程详情>>  购课学习>> 

相关推荐:

2019年中级会计职称《经济法》知识点大汇总

2019年中级会计职称易错题专家点评大汇总

事半功倍篇:中级会计职称《经济法》出题规律及答题技巧总结

学员讨论(0
回到顶部
折叠
网站地图

Copyright © 2000 - www.fawtography.com All Rights Reserved. 北京正保会计科技有限公司 版权所有

京B2-20200959 京ICP备20012371号-7 出版物经营许可证 京公网安备 11010802044457号