25周年

财税实务 高薪就业 学历教育
APP下载
APP下载新用户扫码下载
立享专属优惠

安卓版本:8.8.80 苹果版本:8.8.80

开发者:北京正保会计科技有限公司

应用涉及权限:查看权限>

APP隐私政策:查看政策>

HD版本上线:点击下载>

【老师总结】《中级财管必学知识点》持续更新!赶紧下载!

来源: 正保会计网校 编辑:极真 2021/04/09 15:21:14  字体:

招生方案

书课题助力备考

选课中心

资料专区

硬核干货等你学

资料专区

财会题库

海量好题等你练

财会题库

会计人证件照

照片一键处理

会计人证件照

考试提醒

考试节点全知晓

考试提醒
第一章第二章第三章第四章第五章第六章第七章第八章第九章

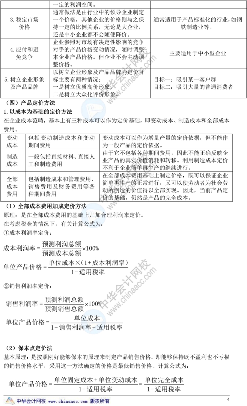
中级会计职称考试《财务管理》科目内容比较抽象、公式多并且不容易理解、计算量大。

为帮助考生尽早入门,中级会计网校蒋雪韵老师(微博@蒋雪韵老师)用图表形式,整理出财管各章核心考点(现已汇总至第9章《收入与分配管理》预计分值10-13分),帮助2021财管考生快速提升!

想要获取中级财管前9章全部核心考点汇总的小伙伴,请火速安排下载打印学起! 中级财务管理--第九章《收入与分配管理》--蒋雪韵

【老师总结】《中级财管必学知识点》持续更新!赶紧下载!

【老师总结】《中级财管必学知识点》持续更新!赶紧下载!

【老师总结】《中级财管必学知识点》持续更新!赶紧下载!

【老师总结】《中级财管必学知识点》持续更新!赶紧下载!

【老师总结】《中级财管必学知识点》持续更新!赶紧下载!

由于篇幅有限,本文仅展示中级财管第9章《收入与分配管理》的前5页内容,全16页pdf版,请自行下载学习。

null

由蒋雪韵老师主讲的2021年中级C位夺魁班(2团)火热招生中,如果你有一定基础,但学习时间有限,想高效备考,就别错过机会啦!点击查看课程>>

学员讨论(0
回到顶部
折叠
网站地图

Copyright © 2000 - www.fawtography.com All Rights Reserved. 北京正保会计科技有限公司 版权所有

京B2-20200959 京ICP备20012371号-7 出版物经营许可证 京公网安备 11010802044457号

恭喜你!获得专属大额券!

套餐D大额券

去使用