25周年

财税实务 高薪就业 学历教育
APP下载
APP下载新用户扫码下载
立享专属优惠

安卓版本:8.8.80 苹果版本:8.8.80

开发者:北京正保会计科技有限公司

应用涉及权限:查看权限>

APP隐私政策:查看政策>

HD版本上线:点击下载>

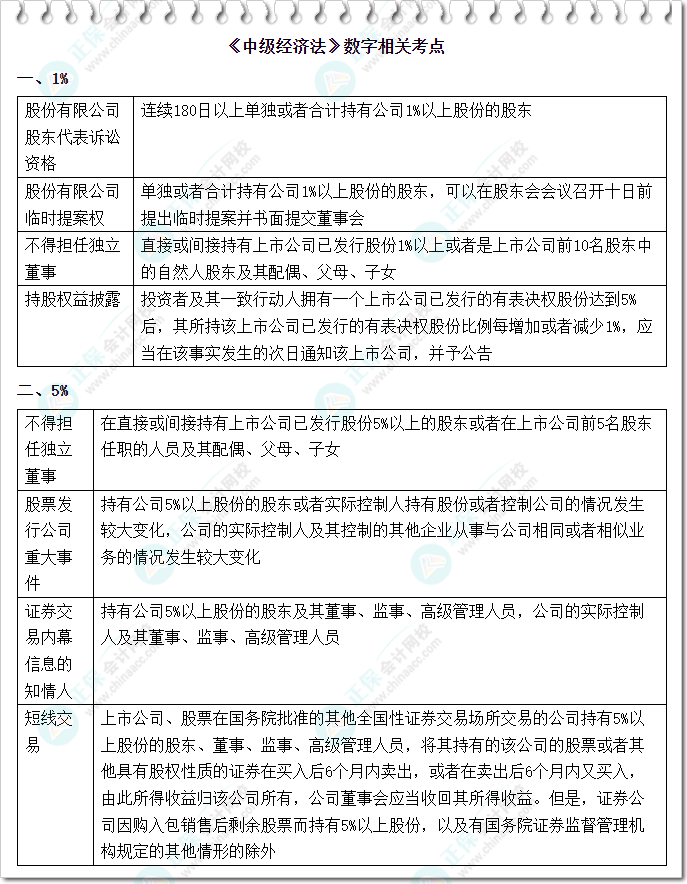
【速记讲义】2025年中级会计《经济法》数字相关考点

来源: 正保会计网校 编辑:小兔 2025/05/19 14:32:43  字体:

招生方案

书课题助力备考

选课中心

资料专区

硬核干货等你学

资料专区

财会题库

海量好题等你练

财会题库

会计人证件照

照片一键处理

会计人证件照

考试提醒

考试节点全知晓

考试提醒

中级会计职称《经济法》的东西虽然比较多、杂、细、枯燥,大家在学习时要及时进行归纳总结,前期整体梳理可以在后期备考发挥更大的作用!

网校整理了一份中级会计《经济法》数字相关考点速记讲义,帮你系统搞定数字类知识点!赶快下载学习,备考有大用!

>>一键下载完整版《经济法》数字相关考点速记讲义<<

1

经济法命题特征

考核面广,各章各节均有涉及

考核全面,命题范围基本涵盖了整本考试教材,多角度进行考查。

对考生的灵活运用能力作出更高的要求

如果不理解法条,即使能从记忆中搜索出相关法条,也很难运用法条准确做出选择。命题灵活性的增强,对考生知识点的理解能力、法条的运用能力提出了更高的要求。

客观题跨章节融合

客观题再不局限于单一章节,综合性明显增强。对考生对知识点的熟练程度、融会贯通的能力提出了更高的要求。因此考生在备考时,要注重章节间的逻辑联系,注重关联知识点间的协作练习。

综合题跨章节融合

2024年各批次考试首次采取六章节融合,考题涉及公司、合伙、保险、票据、物权、合同、仲裁、民事诉讼、行政复议。这就要求各位考生备考时,在掌握基础知识的基础上,重视主观题的日常训练,培养题感。

更多推荐:

告别无效记忆!2025年中级会计《经济法》100个必背法条!

学员讨论(0
回到顶部
折叠
网站地图

Copyright © 2000 - www.fawtography.com All Rights Reserved. 北京正保会计科技有限公司 版权所有

京B2-20200959 京ICP备20012371号-7 出版物经营许可证 京公网安备 11010802044457号

恭喜你!获得专属大额券!

套餐D大额券

去使用