24周年

财税实务 高薪就业 学历教育
APP下载
APP下载新用户扫码下载
立享专属优惠

安卓版本:8.7.95 苹果版本:8.7.95

开发者:北京正保会计科技有限公司

应用涉及权限:查看权限>

APP隐私政策:查看政策>

HD版本上线:点击下载>

2024年中级会计实务考前3页纸—第2页

来源: 正保会计网校 编辑:葡萄 2024/09/03 15:47:42  字体:

招生方案

书课题助力备考

选课中心

资料专区

硬核干货等你学

资料专区

免费题库

海量好题免费做

免费题库

会计人证件照

照片一键处理

会计人证件照

考试提醒

考试节点全知晓

考试提醒

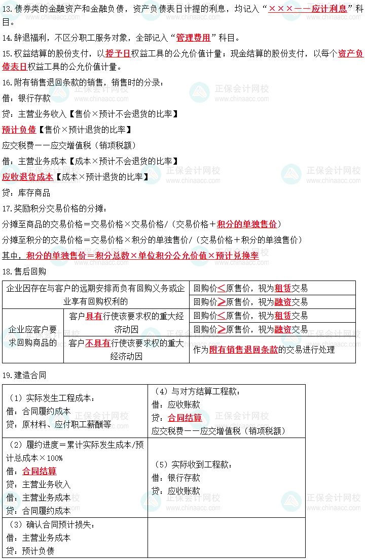
2024年中级会计职称考试在即!小编在此提醒大家,稳住备考冲刺!不放过一点疏漏,不放弃一分希望。下面是网校教研老师精心整理的考前冲刺3页纸,快来学习吧!

2024年中级会计实务考前3页纸—第2页

点击查看大图

2024中级会计实务重点得分内容速速掌握,看到这份资料,就赶快下载学习吧!

【更多推荐】

【考前5道题】中级会计实务考前必做5道题

2024中级会计职称习题强化阶段刷题 历年试题必须练!

学员讨论(0
回到顶部
折叠
网站地图

Copyright © 2000 - www.fawtography.com All Rights Reserved. 北京正保会计科技有限公司 版权所有

京B2-20200959 京ICP备20012371号-7 出版物经营许可证 京公网安备 11010802044457号

恭喜你!获得专属大额券!

套餐D大额券

去使用