扫码下载APP
及时接收最新考试资讯及
备考信息
| “母题”合集 | |
| 题目 | 答案 |
2024年中级会计考试临近,中级会计小伙伴们期待已久的“母仪天下”终于来啦!考前一定要练一练!8月16日19:00直播解析试题,提醒各位小伙伴,自己先做一遍题目再听高老师的直播效果会更好哦~
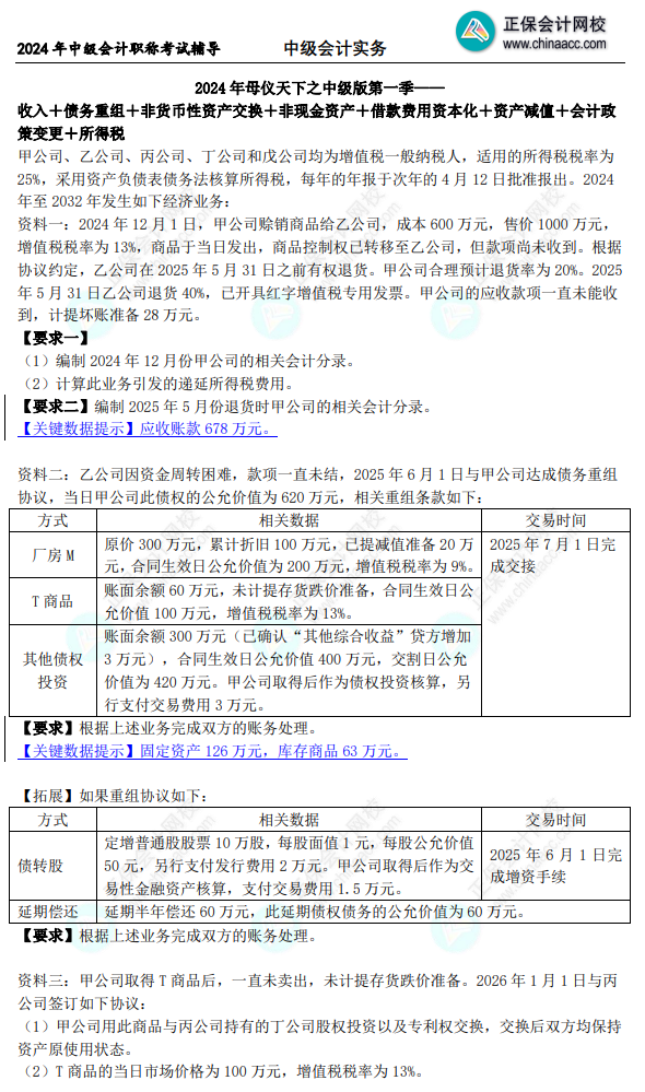
2024年中级会计实务《母仪天下第一季之非现金资产专题》(题目)
微博:@高志谦
小红书:高志谦老师
视频号:高志谦
抖音号:379466260

如果想要考前冲刺中级会计实务,高志谦老师准备的母题一定要刷!用过高志谦老师“母仪天下”的考生都说“好”!
主讲班次:高效实验班、畅学旗舰班
编著图书:《应试指南》、《最后冲刺8套模拟试卷》
微博:@高志谦
抖音号:379466260
公众号:高志谦
Copyright © 2000 - www.fawtography.com All Rights Reserved. 北京正保会计科技有限公司 版权所有
京B2-20200959 京ICP备20012371号-7 出版物经营许可证
京公网安备 11010802044457号
套餐D大额券
¥
去使用