安卓版本:8.8.80 苹果版本:8.8.80
开发者:北京正保会计科技有限公司
应用涉及权限:查看权限>
APP隐私政策:查看政策>
书课题助力备考
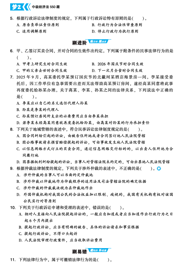
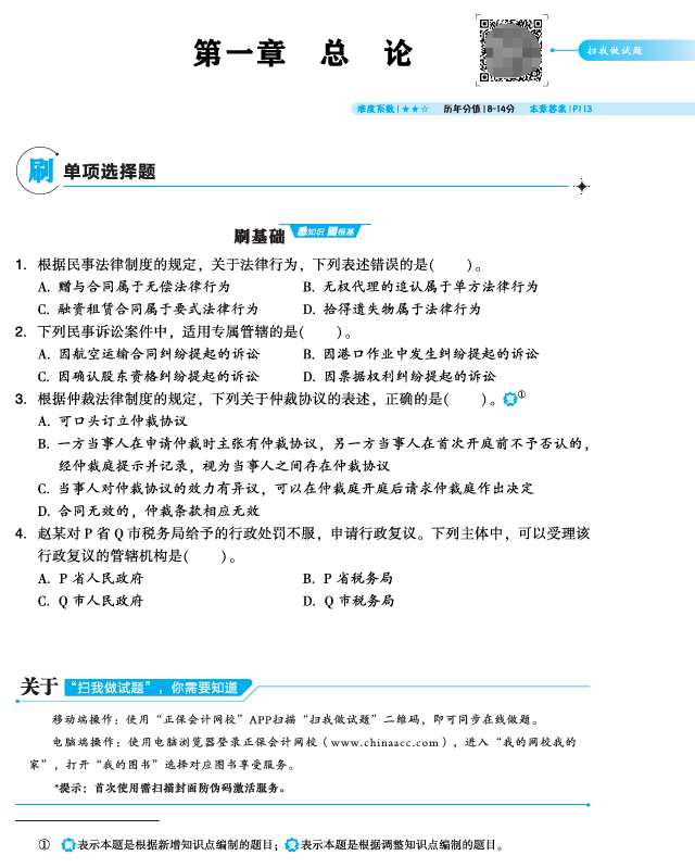
硬核干货等你学
海量好题等你练
照片一键处理
考试节点全知晓
2026年中级会计考生,正保会计网校“梦想成真”系列梦2·《必刷550题》来了!带领大家科学刷题,完成基础、进阶、易错、热题、冲关5步刷题,融会贯通知识点!想深入了解这本书?我们特意准备了《经济法-必刷550题》免费试读,快来先睹为快吧!
题目部分⬇
答案部分⬇
点击以下文字查看完整版试读内容⬇
【试读页】2026年中级经济法550题(题目部分)
【试读页】2026年中级经济法550题(答案部分)
考中级会计 就选梦2·《必刷550题》
紧扣考纲 聚焦新风向,点击图片抢购⬇
点击试试手气即可抽奖人已抽奖
人已抽奖
优惠券
不感兴趣?去选课中心>
0
上一篇:2026年中级会计职称梦2·《必刷550题》抢先...
下一篇:2026年中级会计《财务管理-必刷550题》免费...
预计4月
6月12日-7月2日
8月11日前公布
9月5日-6日
10月30日
以各地公告为准
10W+题量持续更新中
及时接收最新考试资讯及备考信息
一起交流学习,备战考试,赢在起跑线
官方公众号微信扫一扫
官方视频号微信扫一扫
官方抖音号抖音扫一扫
初级会计职称 报名 考试 查分 备考 题库
中级会计职称 报名 考试 查分 备考 题库
高级会计师 报名 考试 查分 题库 评审
注册会计师 报名 考试 查分 备考 题库
税务师 报名 考试 查分 备考 题库
资产评估师 报名 考试 查分 备考 题库
ACCA 白金级 前景 免考 政策 资料
CMA 报名 考试 政策 准考证 查分
CFA 前景 报名 考试 资料 备考
FRM 官方 前景 报名 考试 备考
美国CPA 证书互认 报名 考试 资料
澳洲CPA 授权机构 免考 考试 资料
经济师 报名 考试 查分 备考 题库
就业晋升 招聘 简历 求职 故事
会计实务 各行业 问答 记账 报表 实操
银行从业 报名 准考证 考试 证书 查分
证券从业 报名 大纲 考试 查分 证书
精华问答 初级 中级 注会 税务师
Copyright © 2000 - www.fawtography.com All Rights Reserved. 北京正保会计科技有限公司 版权所有
京B2-20200959 京ICP备20012371号-7 出版物经营许可证 京公网安备 11010802044457号
套餐D大额券
¥