扫码下载APP
及时接收最新考试资讯及
备考信息
| 中级会计实务 | 经济法(后续更新) | 财务管理 |
2026年中级会计教材终于来啦,本周内将现货发售(立即订购>>),2026年中级会计《财务管理》教材变动大不大?接下来如何备考?我们赶紧一起来看看吧!
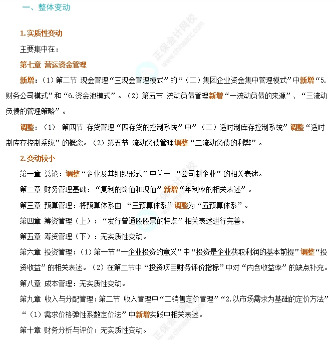
一、整体变动

二、备考建议
今年教材整体变动不大,除了第七章有一定变化外,其他章节没有太多实质性变化。中级财务管理的考试重者恒重,今年的变化除第七章外,其他章节对原有重要考点和常考点几乎无实质性影响。今年的教材变动可谓非常友好,尤其是对已经学习过一部分的学员来说,大家要把握住“天时”,争取今年顺利通过中级财务管理的考试,加油!
备考2026年中级会计职称考试,除了官方教材,你还需要一套高质量的辅导书。它能对教材中的知识点进行深入解读和细致拆解,帮助你更快、更轻松地读懂教材,是极具价值的学习助手。
教材内容繁多、信息量大,如果完全靠自学,往往难以清晰把握考试重点,最终影响复习效果和考试成绩。因此,选择一本趁手的辅导书至关重要——让它陪你理清思路、攻克难点,让备考更高效、更有方向。➡点击购买图书>
Copyright © 2000 - www.fawtography.com All Rights Reserved. 北京正保会计科技有限公司 版权所有
京B2-20200959 京ICP备20012371号-7 出版物经营许可证
京公网安备 11010802044457号
套餐D大额券
¥
去使用