25周年

财税实务 高薪就业 学历教育
APP下载
APP下载新用户扫码下载
立享专属优惠

安卓版本:8.8.90 苹果版本:8.8.90

开发者:北京正保会计科技有限公司

应用涉及权限:查看权限>

APP隐私政策:查看政策>

必须学会!2026年中级会计三科各20大恒重点来了!

来源: 正保会计网校 编辑:木木 2026/01/06 14:08:25  字体:

招生方案

书课题助力备考

选课中心

资料专区

硬核干货等你学

资料专区

财会题库

海量好题等你练

财会题库

会计人证件照

照片一键处理

会计人证件照

考试提醒

考试节点全知晓

考试提醒

2026年中级会计备考过程中是不是总感觉抓不住学习重点?知识点太多不知道怎么学?今天,带来网校教研团队整理的中级会计职称三个科目各20个恒重点,“重者恒重”,赶快来学习吧!

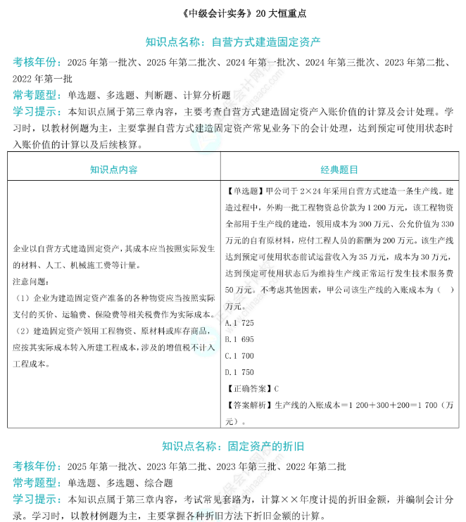
《中级会计实务》20大恒重点

⬇点击图片1元获取完整版恒重点⬇

11

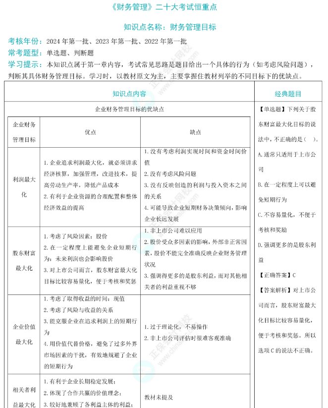
《财务管理》20大恒重点

⬇点击图片1元获取完整版恒重点⬇

22

《经济法》20大恒重点

⬇点击图片1元获取完整版恒重点⬇

33

2026年中级会计备考正当时,提前备考,临考不慌!

更多推荐:

【大汇总】2026年中级会计职称考试报名 这些地区要求完成继续教育

【火热预约中】2026年中级会计职称报名预约入口开启!

学员讨论(0

查看被折叠的评论

被折叠评论包含相似、疑似不友好或无意义内容
回到顶部
折叠
网站地图

Copyright © 2000 - www.fawtography.com All Rights Reserved. 北京正保会计科技有限公司 版权所有

京B2-20200959 京ICP备20012371号-7 出版物经营许可证 京公网安备 11010802044457号

恭喜你!获得专属大额券!

套餐D大额券

去使用